RT @xyun347200: 【东京华人家庭图书文化节来了】2025年12月20-21日,首届东京华人家庭图书文化节隆重举办。期间安排六场交流活动,我们欢迎东京华人家庭来分享、互换、转让家庭图书。现场还有秦晖老师签名版图书直售。周六周日该公园还同时举办两天狗狗圣诞活动,周日还…
查看原文
12月12日,山西省,一场大雪天气中,一名司机拍摄视频显示,几名交通运输执法人员向过往司机发放火腿肠和矿泉水,身后还跟着一名举着相机拍摄的工作人员。
视频发布后不少网友质疑此举系“作秀式摆拍”,指责形式主义,评论区充斥嘲讽声音。
查看原文
Media is too big
VIEW IN TELEGRAM
12月12日,观察者网评论“滨崎步上海演唱会”事件时表示,滨崎步已经“糊了”,没有职业素养,不明白粉丝在追什么。
查看原文
12月11日,据彭博社报道,法国总统马克龙拟邀请习近平参加明年的七国集团峰会。
查看原文
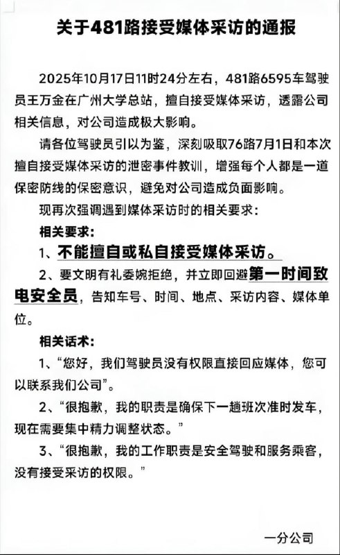
近日,广州市一汽巴士有限公司一名司机因接受媒体采访,竟遭公司内部全市通报批评,称其“泄露公司秘密”。公司还严令全体员工今后不得擅自私下接受媒体采访。
查看原文
历史上的今天,2022年12月13日,通信行程卡(健康码)下线。
查看原文
12月11日,安徽,编外教师发帖吐槽:公立学校编外教师不发工资,现在要倒贴上班,校方称工资要拖到明年三月份发。
查看原文
近日,网易一名内容审核员晒出了自己负责审核网友言论的工作界面。图中可看到被举报的涉政言论、相关账号信息,以及可选择的处罚时长等操作选项。

评论区有网友询问待遇如何,他回应称:外包待遇普遍不高,而且审核内容类型繁多,文字、图片、视频都要看,非常麻烦;如果审核出现错误还会被扣绩效,且绩效尾部30%是拿不到的。整体属于重复性很高的工作。
查看原文
12月12日,深圳易力声维权事件后续:面对生活困境、持续罢工带来的精神压力,以及警方不断介入逮捕维权工人的情况下,部分工人身心濒临崩溃,最终选择带着屈辱返回工厂,接受公司提供的补偿:500元现金、一瓶牛奶和一瓶王老吉。
查看原文

📝 引用推文:
12月9日,深圳宝安区福海街道塘尾社区凤塘大道,易力声科技(深圳)有限公司工人集体罢工已进入第四天。现场数百名工人持续聚集维权。下午时分,一名工人疑似情绪过激突然晕厥倒地,随后120急救车赶到将其紧急送医。目前其具体伤情不明,工人抗议活动仍在继续。
查看引用原文
12月12日,一位母亲发帖控诉:其女儿李嘉轩祺(2010年7月14日出生),2025年9月入学石家庄精英中学,仅96天后不幸在校离世。
据家长称,12月4日孩子身体不适请假,5日回家后仍被要求跑操。跑操后孩子称不适坐在路边5分钟未获关注,倒地后老师才上前询问,却未及时拨打120,仅通知校医。校医到场未有效抢救,延误黄金时间,导致孩子送医后抢救无效去世。
事件发生7天后,学校对家长态度冷漠,回避事故细节,领导称“学校制度如此”却无法提供相关制度。家长呼吁还孩子公道,并留下联系电话便于网友核实。
查看原文
12月12日,据国内媒体报道,河南省新乡工程学院附属学校初中部学生在天尚未亮时,便在操场路灯下集合早读。对此学校回应媒体称,“有些同学起床早,就集合在那里读书,班主任也到场安排一下当日事项。最多也就几分钟,学不了多少内容,主要为了让学生养成读书习惯。”
查看原文
网友投稿:柳州市某烂尾楼出现纪念三民主义、太阳花运动、八九六四学生运动,致自由、致民主的标语。
查看原文
网友投稿:12月13日,浙江省杭州市,浙金中心暴雷事件多名投资者冒雨聚集公司所在地维权。
查看原文

📝 引用推文:
网友投稿:12月12日,浙江省杭州市,浙金暴雷事件持续发酵,大批投资者聚集在浙金公司所在地,高唱国歌并高喊“浙金公司退钱”,
查看引用原文
网友投稿:有人发布了一段在中国共产党诞生地:嘉兴南湖红船进行入党宣誓的视频,评论区全是嘲讽,网友表示:钱途一片光明,千万别在阴雨天宣誓……
查看原文
Back to Top