1月30至2月1日,广东省广州市海珠区,方直集团欠薪,工人堵门讨薪。

2月2日,广东省深圳市宝安区,沙井滑雪基地欠薪,工人跳楼讨薪。

2月2日,陕西省,陕投集团欠薪,工人堵门讨薪。

2月2日,辽宁省,辽宁省沈抚改革创新示范区,信访接待中心。公司欠薪。工人要求政府协助介入讨薪。#维权
查看原文
papi酱讽刺春晚的视频遭全网下架
2 月 2 日,papi酱一则讽刺春晚选题创作套路的短视频在全网热传48小时后突遭集中下架。
查看原文
Media is too big
VIEW IN TELEGRAM
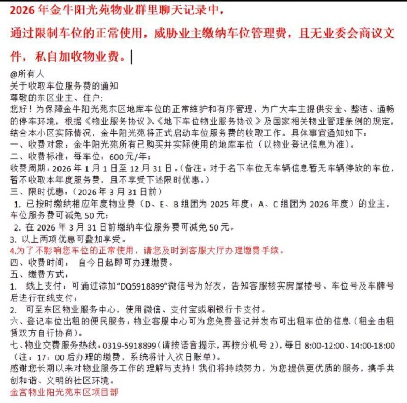
“业主花钱找人看家,却被看家的关在了门外”
2月1日,河北省邢台市信都区,金牛阳光苑东小区。物业阻止业主开车进小区,业主被迫聚集维权。据业主反映,小区物业要求每月缴纳50元车位管理费,但业主已缴纳物业费,购房时花费9.5万元购买车位,且车位与房产绑定。小区为职工房,没有房产证,也非商品房,业主认为物业无权额外收费并阻止车辆正常进入小区。业主控诉:物业还限制电梯梯控、违法催缴物业费,通过限制车位使用威胁业主缴纳费用,且未经过业委会讨论或提供相关文件,属于私自加收物业费的行为。
查看原文
Media is too big
VIEW IN TELEGRAM
国家下发1410亿,发到群众手里居然有巨款16.18元
1月30日,据央广网报道:中国已提前下拨2026年中央财政困难群众救助补助资金1400亿元,保障困难群众温暖过节。云南昭通盐津县贫困网友表示在1月29日已收到民政生活补贴巨款16.18元。感谢伟大的祖国补助了贫困人员的16.18元,让贫困户过了个肥年。
查看原文
后续:滞留在柬埔寨的中国籍人员目前已被统一安置在一处大型厂房内,等待后续安排归国。
查看原文

📝 引用推文:
1月22日,柬埔寨,中国驻柬埔寨大使馆门口,一位博主拍到很多中国人躺在大使馆门口,便上前询问情况:“能问一下情况吗?”他询问这些躺在地上的中国人为什么在这里,他们回答说,刚从木牌9号园区(电诈园区)逃出来,打车到金边,但没有护照,现在无法回国。博主表示自己也无法提供帮助,只能说等到白天
查看引用原文
1746 个螺母被认定为枪支散件
近日,据国内媒体报道,江苏南通五金厂老板马建经营20余年的工厂,2022年6月遭搜查,警方带走1977个螺母,其中1746个被认定为枪支散件,接班的儿子马晓强也被带走。这些螺母原为玩具商定制,用于水弹枪。珠海公安鉴定认为涉案螺母与AR-15步枪螺母结构尺寸基本一致,但庭审测试未拧上。2023年7月,马晓强一审获刑4年,当庭上诉,二审时间未定。为打官司,马家已花费300多万元并欠债,工厂停摆,62岁的马建只能骗孙女“爸爸去国外赚钱”,仍为儿子奔走。
查看原文
2月1日,江苏省连云港市,东海县。一名狗主人反映,自家萨摩犬在笼中休息时,被一名小孩用烟花棒点燃后丢入笼中,狗当场烧死,火势还波及旁边的兔子笼。
2月2日上午警察和物业强行抢走狗尸,企图毁尸灭迹,女子哭诉:“你们有什么权利处理我的狗?”她称奶奶70岁,女子拍摄视频记录却被抢夺手机。
警方要求用6000元私了,辅警还打电话威胁,甚至吓唬其70岁奶奶,说纵火小孩“有关系”,要求尽快私了。女子称其在小红书发的帖子和视频全部遭到下架。
查看原文
Media is too big
VIEW IN TELEGRAM
2月1日,广东省珠海市香洲区,南屏镇政府。
村民到镇政府追讨养老金。
查看原文
无处不在的秘密警察,民众愤怒被压在心底
1月31日,B站UP主“荒野侦探Ready”发布视频《全网独家:断网期间探访伊朗抗议真相》。
视频中,UP主称自己在伊朗实施网络封锁后主动入境,实地了解当地局势。拍摄过程中,他多次遭到疑似伊朗秘密警察的盘查,并被要求删除相关内容。同时,不少当地民众也向其表达了对现行伊朗政权的强烈不满。
查看原文
Media is too big
VIEW IN TELEGRAM
无处不在的秘密警察,民众愤怒被压在心底
1月31日,,B站UP主“荒野侦探Ready”发布视频《全网独家:断网期间探访伊朗抗议真相》。视频中,UP主称自己在伊朗实施网络封锁后主动入境,实地了解当地局势。拍摄过程中,他多次遭到疑似伊朗秘密警察的盘查,并被要求删除相关内容。同时,不少当地民众也向其表达了对现行伊朗政权的强烈不满。
查看原文
Media is too big
VIEW IN TELEGRAM
Back to Top