“美国选手刘美贤摘得花滑金牌,曾发文称为父亲在1989年做的事感到骄傲”
2026年2月,美国华裔花样滑冰运动员刘美贤在 2026年米兰冬季奥运会 女子单人滑比赛中夺得金牌,为美国队赢得自2002年以来该项目的首枚奥运金牌。
随着她夺冠,其家庭背景也再次被媒体提及。资料显示,刘美贤的父亲 刘俊 曾参与1989年的学生民主运动,随后流亡美国并获得政治庇护。
另据公开信息,2022年3月,美国司法部 起诉5名被指在美国从事跨国骚扰和监视中国异议人士活动的人员,案件中提到的目标之一即为刘俊。
当时,刘美贤在社交媒体发文表示,她为父亲当年参与民主运动的行为感到骄傲。
查看原文

📝 引用推文:
2月9日,美国司法部称,一名居住在加州的政治行动者 Yaoning “Mike” Sun 因违反《外国代理人登记法》,在美国担任中华人民共和国秘密代理人并推动亲中政治活动,于 2 月 9 日被联邦法院判处 48 个月监禁。
Sun 曾担任一位本地政治候选人的竞选顾问,并在中国官员指示下从事相关活动。
查看引用原文
2017年以来中国春节档电影票房变化
查看原文

📝 引用推文:
近日,据国家电影局最近数据,2026春节档总票房57.52亿,比去年少了近40亿,倒退回2018年(57.71亿)的水平。
查看引用原文
2月24日,中华民国总统赖清德出席海峡交流基金会(海基会)相关活动时,就两岸关系发表讲话。发言中,他多次以“中国大陆”称呼对岸,并表示希望两岸能够维持现状。
赖清德表示,从蔡英文到自己,民主进步党政府两任总统的立场一致,均希望两岸关系能够维持现状。
他指出,自上任以来,其政府致力于捍卫国家安全、维持台海稳定以及印太地区和平,而推动两岸维持现状是其中的重要原因之一。
赖清德还表示,上任以来自己已多次公开说明,两岸有共同面对的挑战,例如天灾等自然灾害,也有共同的目标,即增进人民福祉。他强调,希望通过交流与合作,推动两岸关系朝着和平共荣的方向发展。
查看原文
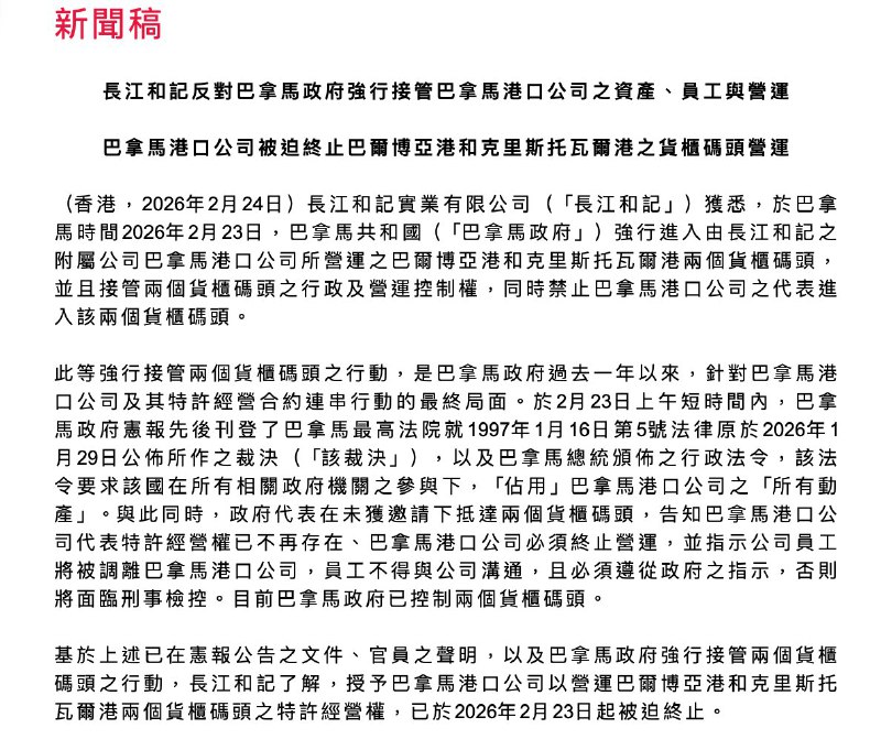
巴拿马强行接管李嘉诚旗下两大港口,长和发文抗议
2月24日,香港长江和记实业公告,抗议巴拿马政府于当地时间2月23日采取极端行动,强行进入并接管其附属公司巴拿马港口公司所营运的两大货柜码头。
查看原文

📝 引用推文:
“惹到中国,那你算是踢到一本成语字典了”
2月3日,“国务院港澳事务办公室”微信公众号发表文章《巴拿马自我大连自食恶果》:
巴拿马最高法院有关裁决有关裁决于法无稽、于理乖张,堪称荒谬至极,罔顾事实、背信弃义、为虎作伥、可耻可悲,如果一意孤行,执迷不悟,必将付出沉重代价。
查看引用原文
继何光伟之后,又一位博主宣布退出微博
近日,博主 “MD小姐姐yuqi” 在微博上拥有14.9万 粉丝,因长期利用微博“附注”功能对“正能量博主”以及牢A粉的内容进行辟谣,因此遭到该群体的举报。
2月22日“MD小姐姐yuqi ”的微博账号被投诉并永久封禁。随后,她通过好友对外传话称:今后将不再回到微博,计划转而开通微信公众号继续发声。
查看原文
后续:女子在解放军信息支援部队工程大学门口喊话维权后,又前往中央军委纪律检查委员会继续反映问题。期间,她在现场遇到一名身穿军大衣躺在地上维权的老兵。该老兵自称服役20年,后来被部队除名。
查看原文

📝 引用推文:
2月10日,一名女子在 中国人民解放军信息支援部队工程大学 校外公开喊话举报,称该校教员张某涉嫌贪污受贿、买官卖官,并指其在婚姻存续期间与自己发生不正当关系,导致其怀孕后流产。
查看引用原文
近日,《工人日报》发视频称,“春节将至,工会提醒您,为幸福打拼时也要急得爱护自己哦”
网民们纷纷涌入其评论区开骂:“玩你妈呢,劳动人民的钱不发,你们不管吗?抖音不看的?”
“草泥马的工会,垃圾玩意儿,真不知道养你这群玩意有什么用”
“平时有欠薪置之不理,年关出来说个吉祥话,好样的”
面对民众的差评,《工人日报》开启了精选评论功能。
查看原文
网友投稿:2月20日,斯坦福评论发了一篇讽刺谷爱凌的文章,“谷爱凌:具有中国特色的女权主义”。
文中批评她是精致的利己主义者和机会主义者,也批评了斯坦福的“追求个人利益最大化”的校园文化。
查看原文
网友分享近期报警经历,警察“不解决问题,解决提出问题的人”,并对报警人进行长达20多分钟的警告和威胁
查看原文
2月23日,云南一餐饮店老板称,春节期间顾客最少要等一两个小时才能拿到餐。
听说是过年期间美团舍不得给骑手加钱,于是骑手们纷纷跳槽到闪送,导致顾客下单后迟迟没有骑手接单只能退款,最终还要由商家承担损失。
查看原文
2月24日,维吾尔脱口秀演员 「小帕不欢迎指导工作」 被微博炸号。
被封禁的原因是她发了一条微博:“
发烧在家躺了两天 想到如果有老公孩子的话这会儿应该要扶着墙起来给他们做饭了”

此前,在《脱口秀和Ta的朋友们》,小帕的演出聚焦于以幽默消解苦难,善于把人生中经历的原生家庭和女性创伤内化解构,转化为黑色幽默
查看原文
Back to Top