3月8日,王毅表示,中方将于5月1日全面实施对非洲 100% 税目产品零关税。
在中国高水平开放带动下,我们将以关税的“减法”,推动贸易的“加法”,实现民生的“乘法”,让中国大市场为非洲提供更大的机遇。
“中非人文交流年”已拉开大幕,年内将举办近600场精彩纷呈的交流活动。中方愿同非洲兄弟一道,深化文明互鉴,促进民心相通,让中非友好代代相传。
查看原文
“你幸福吗?一块钱买好几个馕饼吃一天”
3月8日,凤凰网发布了一段对一名从伊朗归国男子的采访。
在镜头前,该男子 将伊朗描绘为某种「低物价乐土」,将“1元钱买几个馕饼吃一天”作为「幸福指标」。
他称:“没有战争的时候,伊朗人民过的很幸福,月薪1000元人民币,虽然他们工资低,但是生活成本也很低,一块钱能买好几个馕饼,可以吃一天。”

网友们回复:“原来每天有馕饼吃就是幸福” “幸福啥啊,货币都贬值成啥样了” “凤凰网堕落了”“伊朗女人幸福吗?”
查看原文
『苏州地铁』降本增效之下 重商业轻服务?市民提出建议 竟靠拉黑解决?
近日,受大环境影响,苏州地铁开启了降本增效模式,例如车站灯光调暗,同时车站新增了书店、餐厅、健身房等商业设施。

3月7日,苏州市一热心市民质疑,苏州地铁关灯比例超过一半,导致候车区域光线不足,给市民出行带来不便。
可站内的商业区域却是灯火通明,就连晚上关门打烊,里面的灯光也亮如白昼
“如此强烈的反差,也让不少乘客直观感受到,地铁在照明投入上明显更偏向商业区域”

市民还质疑,苏州地铁说是降本增效,但苏州地铁综合管理办公室(数字化办公室)的工作人员,一年需要大概上240天的班,工资19万不到,按18.5万算的话,日均薪资约 770 元。

当他向苏州地铁反映上述问题后,苏州地铁官方抖音号直接拉黑了他。甚至直接“开盒”,私下找到他的母校,市民表示:“向老师造谣说我坏话”,企图施压让他删除涉事文章。
查看原文
程序员翻墙被罚款100元

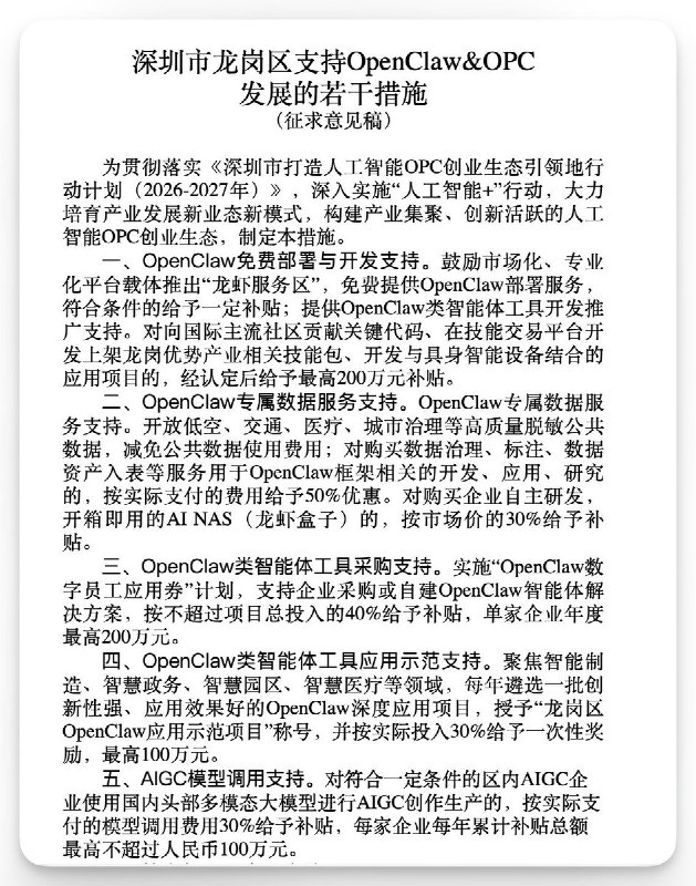
深圳市龙岗区发布《支持OpenClaw&OPC发展的若干措施(征求意见稿)》

这两件事居然发生在同一个国家。
查看原文

📝 引用推文:
近日,深圳市龙岗区人工智能(机器人)署发布《深圳市龙岗区支持OpenClaw&OPC发展的若干措施(征求意见稿)》,提出多项扶持政策推动相关产业发展。
措施包括:支持平台免费提供OpenClaw部署服务,对贡献关键代码、开发产业技能包及具身智能应用项目最高补贴200万元。
查看引用原文
网友投稿:
国内著名、用户10万+的Netflix账号合租网站“奈飞小铺” 疑似跑路,当地监管执法无视,在小红书引发舆情
去年12月18日,“奈飞小铺”曾发表 官方声明 称:一切正常运营,只是目前官方售后账号因平台规则调整被意外限制,导致原客服通断暂时中断。
查看原文
近日,一刑辩律师表示:去年还能谈“认罪认罚”的话题,今年就不给说了,发出来就会被夹。

很多检察院公开说:“我们院认罪认罚率高达100%”

还有很多公安讯问,上来第一句话就是:“你是否愿意做认罪认罚?”

法庭讯问环节,公诉人宣读完起诉书后,只说一句话:“你是否愿意做认罪认罚?”
查看原文
Media is too big
VIEW IN TELEGRAM
3月8日,一名博主调侃:刚刚看完外交部记者招待会直播,我深刻感到在会上提问的中外记者,他们的站位和思想已经和国家高度统一了,这是历史的进步,正是我们大国的震慑力,才让他们不敢提那些刁钻犀利的问题。

还有一个黑人记者,在点名的时候,我们的发言人就已经知道他来自哪个国家,说明我们与记者都已经打成一片了,这又是我们一个进步的标志。
查看原文
“禁止套娃:为了几只鸡又养了十只狼”
3月6日,两会上。
辽宁省委书记 许昆林 表示:坚决整治吃拿卡要、以权谋私、坚决整治关系文化盛行,出事都先找关系后台,不按规矩办事。为此省里专门培训了1千名办案人员,负责直查直办。

网友们评论:“一这1千人里面有问题,又有谁来办?”
“后面还得有多少人去查这1千人呢”
“还要防止这1千名办案人员中出现吃拿卡要”
查看原文
“熟悉的配方: 拒唱国歌后,伊朗女足被当局以家人相挟”
3月6日, Iran Wire报道:在对阵韩国女足赛前拒唱国歌后,伊朗女足全队收到当局警告:若继续拒唱国歌 或不行军礼,其亲属将被逮捕。
此前,3月3日,2026女足亚洲杯首轮小组赛,伊朗女足球员集体未唱伊朗国歌曾引发热议(引用的视频)。
而在第二轮对阵澳大利亚 女足赛前,球员们则唱起国歌并行军礼(本条推文视频)。
报道称,在首战之后,伊朗安全机构联合足协及体育部门联系了多名球员的直系亲属,并向球员传达 警告:若在第二场比赛继续拒唱国歌或拒绝行军礼,或在澳大利亚寻求庇护并拒绝回国,其父母、 配偶或兄弟姐妹等直系亲属将被拘留。
查看原文

📝 引用推文:
伊朗女足国家队拒绝跟唱伊朗政权的国歌
3月3日,女足亚洲杯小组赛首轮,伊朗女足对阵韩国女足。
在赛前播放伊朗国歌时,伊朗女足全体球员保持沉默,没有跟唱国歌。
看到这一幕,场外的伊朗队主教练露出会心一笑。
查看引用原文
Back to Top