有知乎网友调侃,因为看到人民大会堂的热水瓶用了30年,决定今年不消费了。
在引发上千网友点赞后回答被官方删除。
查看原文

📝 引用推文:
3月12日,有国内多家媒体集体炒作称,在全国两会期间,北京人民大会堂仍在使用外观已有掉漆痕迹的老式水壶,并将其解读为体现节俭作风、弘扬艰苦奋斗精神的例证。
视频发出后网友们在评论区刷表情嘲讽。
查看引用原文
内塔尼亚胡现身,辟谣已死传闻
3月12号,以色列总理内塔尼亚胡发表了一个电视讲话,结果有眼尖的网友进行一帧一帧地分析,发现“内塔尼亚胡抬起右手那会儿是六根手指”,信誓旦旦认定 “内塔尼亚胡已死”,“而这则视频绝对是AI生成视频的穿帮bug, 或是 官方在用AI替身维稳”

3月15日,内塔尼亚胡发布一条视频,辟谣已死传闻,视频显示,他在一家咖啡馆里购买咖啡。
“网上说您其实已经死了?”
“是啊,我死了,爱死咖啡了。”
他还特意展示了一下5根手指。
查看原文
内塔尼亚胡现身,辟谣已死传闻
3月12号,内塔尼亚胡发表了一个电视讲话,结果有眼尖的网友进行一帧一帧地分析,发现“内塔尼亚胡抬起右手那会儿是六根手指”,信誓旦旦认定 “内塔尼亚胡已死”,“而这则视频绝对是AI生成视频的穿帮bug, 或是 官方在用AI替身维稳”

3月15日,以色列总理内塔尼亚胡发布一条视频辟谣已死传闻,视频显示,他在一家咖啡馆里购买咖啡。
“网上说您其实已经死了?”
“是啊,我死了,爱死咖啡了。”
他还特意展示了一下5根手指。
查看原文
3月15日,全国多地美宜佳便利店被曝出售卖假烟。

官方通报:经检测,其烟气指标不合格,意味着更高的致癌风险和成瘾性,严重影响消费者健康。

网友表示:“50步数和100步?” “我都已经抽烟了,你还跟我谈健康” ”“真烟不会致癌?”
查看原文
国内多家媒体集体炒作称,人民大会堂的水壶使用了30年,引发网友集体嘲讽。
评论区集体表示:自己一天工作12个小时都没哭,看到这个视频真哭了。
查看原文

📝 引用推文:
3月12日,有国内多家媒体集体炒作称,在全国两会期间,北京人民大会堂仍在使用外观已有掉漆痕迹的老式水壶,并将其解读为体现节俭作风、弘扬艰苦奋斗精神的例证。
视频发出后网友们在评论区刷表情嘲讽。
查看引用原文
3月15日,安徽省阜阳市颍上县鲁口镇,村民反映:当地麦地在没有通知农户、未征得群众同意、也未进行青苗补偿的情况下,就被施工队施工拉管子。施工的挖掘机甚至直接碾过村民的田地作业。
查看原文
媒体报道,中国性价比笔记本品牌驰为(Chuwi)近日陷入CPU欺诈丑闻,被曝出拿老U充当新U。
以高性价比著称的国产笔记本品牌驰为(Chuwi),其CoreBook X笔记本电脑被曝宣传搭载新款锐龙处理器,实际却装配过时型号。
用户反映,自己购买的该型号笔记本,实际使用体验与宣传的新款锐龙5 7430U处理器性能不符,疑似存在配置缩水问题。
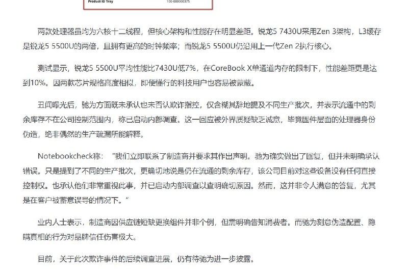
但芯片本身无法造假,Notebookcheck团队拆解设备、取下CPU散热器后发现,芯片上的OPN编号100-000000375清晰可见,经AMD官网核实,该代码对应的实际是上一代的锐龙5 5500U(基于Zen 2架构,2021年发布)处理器。

两款处理器虽均为六核十二线程,但核心架构和性能存在明显差距。锐龙5 7430U采用Zen 3架构,L3缓存是锐龙5 5500U的两倍,且拥有更高的时钟频率;而锐龙5 5500U仍沿用上一代Zen 2执行核心。

更令人震惊的是,驰为涉嫌通过BIOS固件层面的修改,刻意伪造处理器身份。在BIOS、Windows系统,甚至CPU-Z、HWiNFO64等权威硬件诊断工具中,该芯片均显示为锐龙5 7430U...

测试显示,锐龙5 5500U平均性能比7430U低7%,在CoreBook X单通道内存的限制下,性能差距更是达到10%。因两款芯片规格高度相似,即便懂行的科技用户也容易被蒙蔽。

丑闻曝光后,驰为方面既未承认也未否认欺诈指控,仅含糊其辞地提及不同生产批次,并表示流通中的剩余库存不在公司控制范围内,称已启动内部调查。
查看原文
3月15日,福建省莆田市仙游县郊尾镇三和街仙游郊尾中学东北400米。仙游县毅达鞋业有限公司有限公司,欠薪,一名工人和妻子抱着孩子在门口讨薪。工人表示自己凌晨五点在门口等到现在。喊话希望老板能及时结清工资。
查看原文
799元镜片进价仅15元溢价超50倍

3月14日,江苏。在亚洲最大的眼镜产品集散地,被誉为 “中国眼镜之都”的丹阳,记者发现个别商家聊到拿货价格时十分谨慎,只敢在手机上打字悄悄透露,生怕“隔墙有耳”。
商家告诉记者,一款市面上常见的1.61折射率镜片,进货价仅15元,而报价本标价却高达799元,溢价高达53倍!拿货后,即便打出诱人的“3折大促”售卖,仍能卖到240元左右,依然藏着16倍的暴利,行业水分大到惊人。
查看原文
3月15日,安徽省亳州市 高新区第九社区铜关村。村民聚集维权,抗议当地政府强拆铜关庙。
查看原文
【被盗的国保琉璃竟在闲鱼公开售卖】

闲鱼平台一家店铺有人销售“元明时期三彩琉璃屋脊龙纹构件一套”,挂价36666元,而这套构件是全国重点文物保护单位夏禹神祠的正脊琉璃。

长治市文物保护中心党组书记郜治平介绍,经了解,国保夏禹神祠二十年几年前丢失过构件,“确实丢过,当时也报过案,但一直没有找回来。现在突然有了线索,

3月13日,官方通报:售卖文物嫌疑人已被公安采取刑事拘留强制措施,案件侦办和文物鉴定对比工作正在进行中。
查看原文
3月15日,广州315问题车展现场。

几名车企工作人员用遮雨布盖住一辆问界新能源车的车标及车车身上的的标语。

网友发弹幕:“玄武遮布” “丢人现眼”
查看原文

📝 引用推文:
一年一度的“名场面”再次上演。今年315问题车展,不少车企为了阻止维权车主进入展区,使出了浑身解数

有经销商工作人员直接挡在车主车辆前方,试图阻止其驶入;也有人用遮雨棚遮挡车主打出的维权标语。
查看引用原文
Back to Top