此前,马督公此前提出“霸王茶姬咖啡因过量,堪比准毒品”的言论被当作典型案例严肃处理。
该事件在上海SMG新闻综合频道黄金时段新闻节目报道后,3月15日早晨又登上CCTV-13。

央视还专门安排了 长达13分钟的专题报道,详细梳理事件来龙去脉,包括警方的侦查过程与现场抓捕画面。节目中不仅 直接点名《睡前消息》,甚至出现了马督公的 正脸镜头(已打码)。

不过,截至目前,马督公的节目仍在正常更新。在知乎等平台上,也依然有不少网友表达对他的支持。
查看原文

📝 引用推文:
近日,外界盛传知名自媒体人“马督工”因发布“霸王茶姬”是准毒品的言论被刑拘。
3月1日晚,马督工更新了视频 “日本修宪容易,伊朗挨打有原因”,并且本人也有出镜。
查看引用原文
Media is too big
VIEW IN TELEGRAM
有知乎网友调侃,因为看到人民大会堂的热水瓶用了30年,决定今年不消费了。
在引发上千网友点赞后回答被官方删除。
查看原文

📝 引用推文:
3月12日,有国内多家媒体集体炒作称,在全国两会期间,北京人民大会堂仍在使用外观已有掉漆痕迹的老式水壶,并将其解读为体现节俭作风、弘扬艰苦奋斗精神的例证。
视频发出后网友们在评论区刷表情嘲讽。
查看引用原文
内塔尼亚胡现身,辟谣已死传闻
3月12号,以色列总理内塔尼亚胡发表了一个电视讲话,结果有眼尖的网友进行一帧一帧地分析,发现“内塔尼亚胡抬起右手那会儿是六根手指”,信誓旦旦认定 “内塔尼亚胡已死”,“而这则视频绝对是AI生成视频的穿帮bug, 或是 官方在用AI替身维稳”

3月15日,内塔尼亚胡发布一条视频,辟谣已死传闻,视频显示,他在一家咖啡馆里购买咖啡。
“网上说您其实已经死了?”
“是啊,我死了,爱死咖啡了。”
他还特意展示了一下5根手指。
查看原文
内塔尼亚胡现身,辟谣已死传闻
3月12号,内塔尼亚胡发表了一个电视讲话,结果有眼尖的网友进行一帧一帧地分析,发现“内塔尼亚胡抬起右手那会儿是六根手指”,信誓旦旦认定 “内塔尼亚胡已死”,“而这则视频绝对是AI生成视频的穿帮bug, 或是 官方在用AI替身维稳”

3月15日,以色列总理内塔尼亚胡发布一条视频辟谣已死传闻,视频显示,他在一家咖啡馆里购买咖啡。
“网上说您其实已经死了?”
“是啊,我死了,爱死咖啡了。”
他还特意展示了一下5根手指。
查看原文
3月15日,全国多地美宜佳便利店被曝出售卖假烟。

官方通报:经检测,其烟气指标不合格,意味着更高的致癌风险和成瘾性,严重影响消费者健康。

网友表示:“50步数和100步?” “我都已经抽烟了,你还跟我谈健康” ”“真烟不会致癌?”
查看原文
国内多家媒体集体炒作称,人民大会堂的水壶使用了30年,引发网友集体嘲讽。
评论区集体表示:自己一天工作12个小时都没哭,看到这个视频真哭了。
查看原文

📝 引用推文:
3月12日,有国内多家媒体集体炒作称,在全国两会期间,北京人民大会堂仍在使用外观已有掉漆痕迹的老式水壶,并将其解读为体现节俭作风、弘扬艰苦奋斗精神的例证。
视频发出后网友们在评论区刷表情嘲讽。
查看引用原文
3月15日,安徽省阜阳市颍上县鲁口镇,村民反映:当地麦地在没有通知农户、未征得群众同意、也未进行青苗补偿的情况下,就被施工队施工拉管子。施工的挖掘机甚至直接碾过村民的田地作业。
查看原文
媒体报道,中国性价比笔记本品牌驰为(Chuwi)近日陷入CPU欺诈丑闻,被曝出拿老U充当新U。
以高性价比著称的国产笔记本品牌驰为(Chuwi),其CoreBook X笔记本电脑被曝宣传搭载新款锐龙处理器,实际却装配过时型号。
用户反映,自己购买的该型号笔记本,实际使用体验与宣传的新款锐龙5 7430U处理器性能不符,疑似存在配置缩水问题。
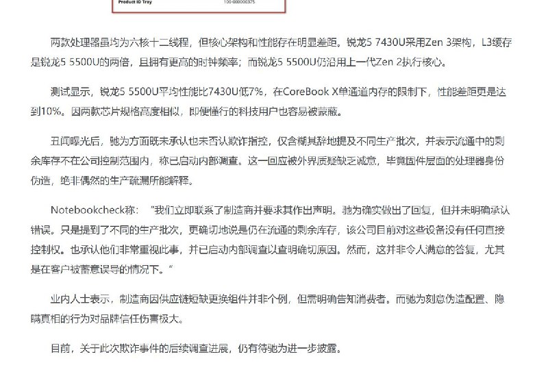
但芯片本身无法造假,Notebookcheck团队拆解设备、取下CPU散热器后发现,芯片上的OPN编号100-000000375清晰可见,经AMD官网核实,该代码对应的实际是上一代的锐龙5 5500U(基于Zen 2架构,2021年发布)处理器。

两款处理器虽均为六核十二线程,但核心架构和性能存在明显差距。锐龙5 7430U采用Zen 3架构,L3缓存是锐龙5 5500U的两倍,且拥有更高的时钟频率;而锐龙5 5500U仍沿用上一代Zen 2执行核心。

更令人震惊的是,驰为涉嫌通过BIOS固件层面的修改,刻意伪造处理器身份。在BIOS、Windows系统,甚至CPU-Z、HWiNFO64等权威硬件诊断工具中,该芯片均显示为锐龙5 7430U...

测试显示,锐龙5 5500U平均性能比7430U低7%,在CoreBook X单通道内存的限制下,性能差距更是达到10%。因两款芯片规格高度相似,即便懂行的科技用户也容易被蒙蔽。

丑闻曝光后,驰为方面既未承认也未否认欺诈指控,仅含糊其辞地提及不同生产批次,并表示流通中的剩余库存不在公司控制范围内,称已启动内部调查。
查看原文
3月15日,福建省莆田市仙游县郊尾镇三和街仙游郊尾中学东北400米。仙游县毅达鞋业有限公司有限公司,欠薪,一名工人和妻子抱着孩子在门口讨薪。工人表示自己凌晨五点在门口等到现在。喊话希望老板能及时结清工资。
查看原文
799元镜片进价仅15元溢价超50倍

3月14日,江苏。在亚洲最大的眼镜产品集散地,被誉为 “中国眼镜之都”的丹阳,记者发现个别商家聊到拿货价格时十分谨慎,只敢在手机上打字悄悄透露,生怕“隔墙有耳”。
商家告诉记者,一款市面上常见的1.61折射率镜片,进货价仅15元,而报价本标价却高达799元,溢价高达53倍!拿货后,即便打出诱人的“3折大促”售卖,仍能卖到240元左右,依然藏着16倍的暴利,行业水分大到惊人。
查看原文
3月15日,安徽省亳州市 高新区第九社区铜关村。村民聚集维权,抗议当地政府强拆铜关庙。
查看原文
【被盗的国保琉璃竟在闲鱼公开售卖】

闲鱼平台一家店铺有人销售“元明时期三彩琉璃屋脊龙纹构件一套”,挂价36666元,而这套构件是全国重点文物保护单位夏禹神祠的正脊琉璃。

长治市文物保护中心党组书记郜治平介绍,经了解,国保夏禹神祠二十年几年前丢失过构件,“确实丢过,当时也报过案,但一直没有找回来。现在突然有了线索,

3月13日,官方通报:售卖文物嫌疑人已被公安采取刑事拘留强制措施,案件侦办和文物鉴定对比工作正在进行中。
查看原文
Back to Top