【李老师不是你老师】官方电报
19 小时前
中国航空工业集团前董事长谭瑞松涉贪6亿被判死缓。
3月25日,据国内媒体报道,中国航空工业集团原“一把手”谭瑞松贪污、受贿、内幕交易及泄露内幕信息罪成,一审被判处死刑,缓期二年执行。
查看原文
19 小时前
公众号“水瓶纪元”被封禁,关联账号停更
近日,长期关注中国社会底层处境及维权事件的微信公众号《水瓶纪元》已于今年2月被平台永久封禁。
公开信息显示,《水瓶纪元》最后一篇文章发布于2月13日,标题为《“世界工厂”深圳:一场被消音的苹果代工厂罢工》。此后,该账号未再更新,其页面也无法正常访问。与此同时,与其相关联的账号“水瓶启元”亦在3月20日后遭到封禁处理,具体原因尚未有官方说明。
尽管多个国内平台账号相继停运,但“水瓶纪元”在海外平台Substack上的账号目前仍保持更新状态,继续发布相关内容。
查看原文
20 小时前
2025年7月6日至今,广东省深圳市福田区,深圳景鹏小学,一名孩子的母亲称自家孩子遭受公立小学1至5年级师生8人霸凌5年。导致其孩子断手,至今仍未解决,此外家长还表示施暴的女教师仅凭一张2周违法假单未上班就骗取了九个月的高新。且该教师连全日制本科学历都没有,7.5年没有教师资格证,却领取着预算人均46.49万元的年薪。
查看原文
20 小时前
3月24日,多个知情人士称,港交所前董事总经理、首席中国经济学家巴曙松已于近期失联。部分信源称,巴曙松已被有关部门带走调查,但暂未能获悉其涉案件详情。
查看原文
21 小时前
张雪峰去世后,股民涌入雪峰科技股吧留言
查看原文
📝
引用推文:
【张雪峰公司发布讣告】
3月24日晚,江苏峰学蔚来公司发布讣告,确认张雪峰因突发心源性猝死,经抢救无效离世。
查看引用原文
21 小时前
3月25日,海南省海口市美兰区灵山镇,一名摆摊阿姨的托盘被城管没收。尽管阿姨当场表示马上离开、请求不要没收,但托盘仍被带走。
查看原文
21 小时前
3月24日,河南省漯河市郾城区,悦璟学府里。
业主反映:碧桂园黑心物业毫无服务意识霸占公共收益,高费用零服务欺压业主,吸血鬼。业主们聚集在小区门口拉起横幅并用喇叭高喊“黑心物业滚蛋”。
查看原文
1 天前
3月25日,浙江省金华市金东区塘雅镇砖塘新村天源雅苑安置房。
一业主发视频,展现政府提供给拆迁户的安置房质量现状。
视频显示,围墙外层瓷砖一拳即裂,轻轻一扒便大块脱落。
查看原文
1 天前
3月25日,国台办发言人朱凤莲指出:统一之后,我们可以帮助台湾迅速地建成环岛高铁,建设更多连接本岛东西部的高速铁路,两岸基础设施联通将逐步变成现实。比如,我们可以共同建设研究多年的海峡快速通道,让天堑变通途,台湾民众到时候就可以从本岛出发,沿京台高速公路自驾到北京游览。
网友们表示:“台湾人知道进京证吗?” “统一以后,台湾农民也能享受大陆每月200元的养老金”
查看原文
1 天前
3月24日,湖北武汉。一名工人称,国企中交二航局投资了十几个亿的“固废预处理发电项目”烂尾两年,同时,工人们工资也被拖欠两年。
中交二航局还警告工人们,不许向外界传播项目烂尾的消息。
查看原文
1 天前
3月25日,综合国内多家媒体报道,京东买药数据显示,3月24日20点起,速效救心丸、硝酸甘油、硝酸甘油舌下片等心脏用药品类相关搜索词暴涨,同比增长超过30倍;
AED等心电血氧相关医疗器械品类搜索量环比增长10倍;辅酶Q10等心脑血管保健品搜索量环比增长超8倍。
有医生表示,对于心脏骤停、心源性猝死来说,速效救心丸没有任何作用。这时候只有两样东西可能把患者从死神手里拉回来,一双会做心肺复苏的手,还有一台AED。
查看原文
1 天前
3月24日,河北省石家庄市高邑县,赵志祥实名维权:2025年12月20日,其在中国邮政一名郑姓职员以办理贷款为由的引导下,向中国邮政对公账户转账43万元作为“保证金”。但截至目前贷款未获批,保证金也未退还。其多次与相关负责人协商未果,遂实名举报,并呼吁上级部门介入核查。
查看原文
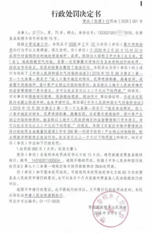
1 天前
3月25日,一博主发布河北赞皇县一75岁老人,因露天焚烧秸秆和杂草,被执法部门罚款900元。
随后这条微博被封禁
查看原文
Before
After
Home
Powered by
BroadcastChannel
&
Sepia