【李老师不是你老师】官方电报
5 分钟前
网友投稿:4月1日,深圳华强北世纪汇,停放在路边的电车会被直接拖去称重,超重会被拉去交管大队。现场视频显示,有多辆外卖骑手的车被拖走。
查看原文
23 分钟前
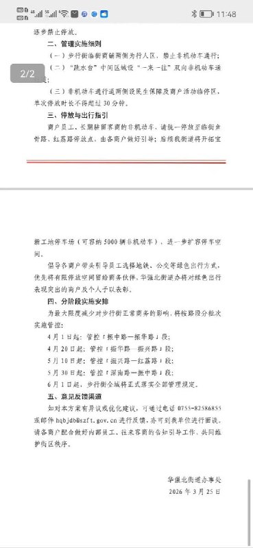
网友投稿:为迎接2026年APEC峰会,深圳市部分地区严管电动自行车。
查看原文
44 分钟前
4月1日,据多家媒体报道,伊朗总统佩泽希齐扬表示:我们准备结束战争,但希望获得安全保障。
查看原文
📝
引用推文:
3月31日,外媒报道:美国总统特朗普已告知其助手,即使霍尔木兹海峡仍基本处于关闭状态,他也愿意结束针对伊朗的军事行动。
此举很可能让德黑兰继续牢牢控制该水道,并将重新开放海峡的复杂行动留待日后处理。
查看引用原文
1 小时前
网友投稿: 台湾台东,“拒绝就业歧视”招牌。
其中明确指出了企业若以 性别、年龄、容貌、婚姻种族和身心障碍歧视,将被处以“30万元以上,150万以下罚款”。
查看原文
📝
引用推文:
5月8日 官媒工人日报报道称“有些企业宁赔几千也不改招聘歧视”
“只限35岁以下”“不招已婚未育女性”“不招双非院校”“不招河南人”等,这些都是就业歧视。
而当前,用人单位就业歧视的违法成本很低。“多数案件中,企业仅需支付几千元赔偿,这些费用远低于企业的筛选成本”
但目前公务员招考也限制年龄35岁。
查看引用原文
1 小时前
3月31日,这名新冠疫苗维权访民发出了深圳市医学会于2024年1月12日出具的《预防接种异常反映鉴定书》
根据现有的鉴定材料,鉴定专家组认为,该受种人在接种新冠灭活疫苗(Vero细胞)后出现慢性炎症性脱髓鞘性多发性神经根神经病,“可能属于预防接种异常反应”,损害程度为二级丙等。
查看原文
📝
引用推文:
网友投稿:“遮羞布”
3月15日,深圳宝安。
一位患者在新冠期间,打了武汉生物新冠疫苗后,生活无法自理,3年来一直在医院治疗,每个月都需要用丙球蛋白维持治疗。
家属在3月15日前往 宝安区政府 维权,希望深圳市卫健委解决其医疗费用,却被警察和保安用“警用遮挡布”将维权的家属团团围住
查看引用原文
Before
After
Home
Powered by
BroadcastChannel
&
Sepia