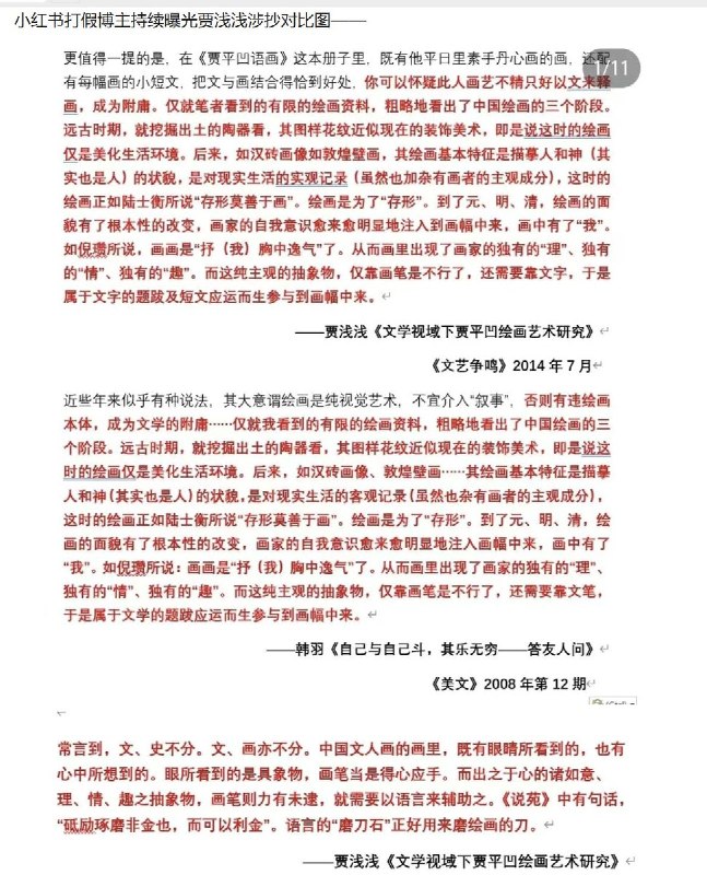
近期,博主“抒情的森林”发帖称,西北大学副教授贾浅浅2014年发表的学术论文《文学视阈下贾平凹绘画艺术研究》与四位不同作者的文章存在相似之处,却未规范标注出处。
另一篇论文中关于贾平凹书法艺术的描述,更是直接复制了父亲贾平凹1994年评价他人书法作品的文字,仅做了个别词语的修改。
贾浅浅父亲贾平凹,生于1952年2月21日,原名贾平娃,当代著名作家,中国作家协会理事、中国作家协会陕西分会副主席。

贾浅浅入职西北大学任副教授以来一直争议不断。她的学术成果多与其父亲有关,比如:贾平凹作品的叙事策略,写给父亲的一封信等。

据悉,贾浅浅早在5年前就被业内和媒体质疑低俗,2021年,贾浅浅数首作品被评价为“屎尿体诗歌”,内容堆砌排泄物,靠凑字数和换行堆砌废话写诗。

更离谱的,是写出这些令人不适作品的贾女士,居然还得了陕西青年文学奖、全国诗歌一等奖,她本人也是陕西省青年文学协会副主席,西北大学文学院副教授,

4月9日,西北大学发布情况通报称,该校已成立工作专班,启动调查程序。
查看原文

📝 引用推文:
近日,被称为“文学圈纪检委”博主“抒情的森林”发起的民间“鉴抄”(鉴定抄袭)行动,让贾平凹、蒋方舟、杨本芬等大批中国知名作家深陷抄袭丑闻,引发中国文坛大地震。
查看引用原文
突发!
以军宣布打死黎巴嫩真主党领导人纳伊姆·卡西姆。
截至目前,黎巴嫩真主党方面暂无回应。
查看原文
4月8日,郑丽文于南京金陵饭店会见江苏省委书记信长星,现场却意外上演“尴尬大戏”,期间信长星脱口而出“我看过你一些视频”时,原本神情轻松的郑丽文竟当场显露惊吓反应,整个人像是“弹起来”一般急忙调整坐姿、面向对方。

相关视频在社媒平台疯传,网友纷纷考古她昔日高喊「台湾建国」,以及扮成「兔女郎」为连战庆生的历史影像。
查看原文
人民日报等官媒在报道中称:“全红婵涉嫌遭受网暴已报警”

有博主质疑:“涉嫌”是指有人犯下了罪行,只是未经审判不能确定是他干的,所以叫“涉嫌”但你不能说“李家涉嫌被盗,李小丫涉嫌被强奸”,因为这相当于在说“被盗、被强奸”并不一定真的发生了。

另一名博主表示:全红婵是被网暴的对象,她是受害者。怎么对她还用上涉嫌了?唐僧被白骨精吃了,唐僧还涉嫌遭受杀人分尸案了?
查看原文

📝 引用推文:
近日,全红婵采访自曝因为网暴导致抑郁后。
查看引用原文
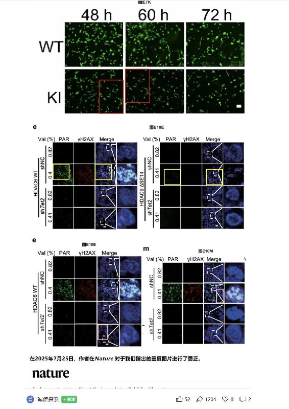
4月9日,多名博主曝光同济大学王平教授花费上百万经费写的nature论文,出现多处明显的造假。
查看原文
Media is too big
VIEW IN TELEGRAM
4月8日,一名博主呼吁官方严查樟木头收容所失踪人员下落。

博主表示,一些三无人员失踪至今仍无下落,一些人死亡,官方定性为“意外”樟木头内毒打、致死、失踪是常态。
博主推算,11年间,樟木头收容所死亡+失踪至少在数千人之间。而且收容所内部混乱、档案不全、假名登记、没有监控等等,被抓后家属很难找到人,人没了就说“已遣返”

评论区不少网民回忆当年在收容所的恐怖经历。:“我的初恋94年闯广东,一去再无音讯,其母受不了打击,不到三年郁郁而终”

“百万民工下广东,村村都有未归人”

“04年在东莞长安宵边,茅草地随时可以看到尸体”

“当时我被关在樟木头收容所,还看到5岁男童带着一个3岁妹妹,不知道他们后面是否出去了”
查看原文
4月7日,一温州电商人称,这几天有人打电话提醒我,说我视频里的话太直白,不利于社会和谐发展和稳定。

可我想说,看看这个社会现状,抢劫都不一定让我负资产,但是买房可以、银行可以、资本可以。就拿温州的物价来说,煤气160元一罐,毛猪的出栏价已经跌倒4快多一斤了,但市场上的猪肉还是16元一斤,市场上人工养殖的虾30元一斤,水果平均十几块一斤。就连西红柿都30多一斤。很少有蔬菜低于五元一斤的。

作为八零后,我们享受了时代的红利,可自从黑天鹅事件后,规则权变了,社会风向也在变,这才过去几年?民众普遍焦虑找不到方向,幸福感也在持续下降。普通百姓的收入全都在下滑,物价不降反涨,贫富差距也越来越大。
查看原文
Media is too big
VIEW IN TELEGRAM
郑丽文访陆期间,赖清德前往祭拜郑南榕。

4月7日,赖清德总统出席追思纪念会并致词。其中他强调,台湾现在有相当的民主成就,但面对来自中国大陆的压迫,虽然对和平要有理想,但不能有幻想,而和平必须要靠实力,和争取民主一样,和平不可能靠独裁者的赏赐,就能够得到和平。
查看原文

📝 引用推文:
4月8日,王世坚讽刺郑丽文:上帝送给绿营的礼物。

王世坚说,在中共「拿刀掐在台湾脖子」之际,本应该举国团结、一致对外,国民党却向对岸招手,已经违背全体台湾人民的感情,「我只能说,郑丽文是上帝送给民进党最好的礼物」。
查看引用原文
4月9日,据路透社报道,以色列于8日对黎巴嫩发起了大规模空袭,在短短10分钟内袭击了超过100处目标。据黎巴嫩民防部门统计,单日死亡人数高达254人,另有超过1100人受伤。
查看原文

📝 引用推文:
“双赢”
4月8日,媒体报道称:伊朗宣布“胜利” ,特朗普宣布“胜利”

美国总统特朗普7日在接受法新社采访时说,伊朗铀浓缩问题将“得到完美处理”。他还声称,美伊两周停火对美国而言是“彻底且完全的胜利”。
查看引用原文
4月6日,网友整理了“全国监控摄像头数量最多的城市前十排名”。
视频发出后,网友们纷纷在弹幕表示:“比新生人口还多”“相当于每个人一个摄像头”
查看原文
4月7日,一名为乌军作战的中国人(图2)称:“在反侵略的道路上,我们又牺牲了一位兄弟,第二位云南籍英雄(图1)”
查看原文
Back to Top