10月16日凌晨4点,武汉一座天桥下,聚集着一群五六十岁的农民工,他们在寒夜中等待被雇佣。每个人都说自己“59岁”,因为一旦过了60岁,就没人再愿意要了。
他们凌晨三点就来到这里,有的人两三天才能接到一次活,有的人一天只挣百余元。有人喝水充饥,有人背着铲子和钳子守在原地,没找到活就不敢吃早饭。
有人为了供孩子上学早出晚归,也有人已经快一个月没找到工作。到了早上六点,有人被雇走坐车离开,也有人继续在天桥下等待新的希望。
Media is too big
VIEW IN TELEGRAM
网友投稿:10月22日,浙江省杭州市,浙大城市学院一场形策的讲座上,一位女生中途上厕所返回,却被老师误以为迟到,当着上百名听众的面骂了半天,最终导致她情绪崩溃躯体化发作。
网友投稿:10月22日,中国一女子夜攀柬埔寨金边立交桥, 随后女子被众人拖拽下来并带走,拖拽过程中女子用中文大喊:我是中国人救命啊。目前暂不清楚事情原因。
10月23日,据新华社报道,中共四中全会公报发布,全会决定增补张升民为中央军事委员会副主席。
全会按照党章规定,决定递补中央委员会候补委员于会文、马汉成、王健、王曦、王永红、王庭凯、王新伟、韦韬、邓亦武、邓修明、卢红为中央委员会委员。

📝 引用推文:
「10月17日,何卫东、苗华等9人严重违纪违法被开除党籍军籍,国防部发言人宣布:何卫东,苗华,何宏军(军委政治工作部常务副主任)王秀斌(军委联合作战指挥中心常务副主任)林向阳(东部战区司令员)秦树桐(陆军政委)袁华智」
Media is too big
VIEW IN TELEGRAM
10月22日,广东多地过度防疫现象仍在持续。
江门有网友称,防疫人员未经通知便入户喷药,质疑“这到底是灭蚊还是灭人?”
也有网友拍到,当地出动高空作业车,直接剪除居民二楼阳台的绿植。

📝 引用推文:
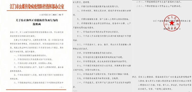
「10月18日,广东省江门市虫媒传染病疫情防控指挥办公室下发《关于防止和纠正疫情防控负面行为的提醒函》,共二十二条,旨在纠正各类不当与过度防疫行为。」
10月22日,广东多地过度防疫现象仍在持续。
江门有网友称,防疫人员未经通知便入户喷药,质疑“这到底是灭蚊还是灭人?”
也有网友拍到,当地出动高空作业车,直接剪除居民二楼阳台的绿植。

📝 引用推文:
「10月18日,广东省江门市虫媒传染病疫情防控指挥办公室下发《关于防止和纠正疫情防控负面行为的提醒函》,共二十二条,旨在纠正各类不当与过度防疫行为。」
Back to Top