网友投稿:有网友在抖音平台上实名举报,国家重点工程丽江龙磻提水隧道项目涉嫌四层违法分包及偷工减料。中标方为江西水利水电建筑公司,但实际施工单位系中建一局市政公司,后者涉嫌借用资质非法投标,存在严重违规行为。目前,该举报视频疑似已被抖音平台删除。
Media is too big
VIEW IN TELEGRAM
网友投稿:有网友在抖音平台上实名举报,国家重点工程丽江龙磻提水隧道项目涉嫌四层违法分包及偷工减料。中标方为江西水利水电建筑公司,但实际施工单位系中建一局市政公司,后者涉嫌借用资质非法投标,存在严重违规行为。目前,该举报视频疑似已被抖音平台删除。
10月19日,北京,永定门,西街。一名访民正在排队等待时,几名截访人员突然上前,粗暴地将其拉走。
周围的访民见状,顿时惊恐地四散而开,场面一片混乱。
网友投稿:10月23日,江门仍在继续经理居民种植的绿植。

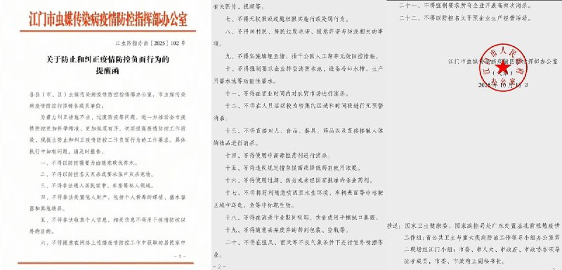
📝 引用推文:
「10月18日,广东省江门市虫媒传染病疫情防控指挥办公室下发《关于防止和纠正疫情防控负面行为的提醒函》,共二十二条,旨在纠正各类不当与过度防疫行为。」
10月16日凌晨4点,武汉一座天桥下,聚集着一群五六十岁的农民工,他们在寒夜中等待被雇佣。每个人都说自己“59岁”,因为一旦过了60岁,就没人再愿意要了。
他们凌晨三点就来到这里,有的人两三天才能接到一次活,有的人一天只挣百余元。有人喝水充饥,有人背着铲子和钳子守在原地,没找到活就不敢吃早饭。
有人为了供孩子上学早出晚归,也有人已经快一个月没找到工作。到了早上六点,有人被雇走坐车离开,也有人继续在天桥下等待新的希望。
Media is too big
VIEW IN TELEGRAM
网友投稿:10月22日,浙江省杭州市,浙大城市学院一场形策的讲座上,一位女生中途上厕所返回,却被老师误以为迟到,当着上百名听众的面骂了半天,最终导致她情绪崩溃躯体化发作。
网友投稿:10月22日,中国一女子夜攀柬埔寨金边立交桥, 随后女子被众人拖拽下来并带走,拖拽过程中女子用中文大喊:我是中国人救命啊。目前暂不清楚事情原因。
Back to Top