今天的 #上访词典 词条是北上/赶考/烤鸭:“去北京上访”的缩写。同样因为“北京”、“上访”等词易触发审查而诞生的还有隐语化的借代修辞:以“烤鸭”代指“北京”,以“赶考”代指“赴京上访” 。
在北的 #同路人 们,你们还好吗?
查看原文

📝 引用推文:
排队,截访,绑架,黑监狱...天下苦信访久矣。
永定门,马家堡,红寺村,久敬庄...北京不起眼的角落承载着整个中国的苦难和冤屈。
访民们一年四季日夜排队上访,四处发声却难有回音。
2026年,Li 社区推出重点项目:
查看引用原文
2月6日,中国石化济南炼化公司。
大量工人聚集讨薪。
网友纷纷刷屏 “美国真坏”
如今, “美国真坏”早已不只是官媒用于塑造“外国水深火热”叙事的固定话语,反而成为了一枚回旋镖,成为了网友面对中国情境时的一种条件反射式讽刺
查看原文
Media is too big
VIEW IN TELEGRAM
Media is too big
VIEW IN TELEGRAM
“看韩剧即犯罪:朝鲜的文化禁令
在朝鲜,看韩剧可能被判多年劳改或死刑 ,多数影视剧通过U盘从中国秘密引入”
国际特赦的报告显示,在朝鲜,尽管存在高风险,观看韩国影视内容仍相对普遍。
受访者称,电视剧和电影通常通过U盘从中国秘密引进,并在Notetel上观看,Notetel是一种产自中国并在朝鲜流行的便携式媒体播放器, 该设备配有USB和SD卡接口,亦可播放DVD与EVD ,并集成收音机和电视调谐器。

许多人描述了对突袭和随意逮捕的恐惧。一支被称为“109小组”的专门单位会在街上或家中无令搜查,检查手机等设备。
受访者称,有时需行贿5000至10000美元才能避免被送入再教育营,而这相当于大多数家庭的数年的收入。
一名证人向国际特赦组织表示:“人们因同样的原因被捕,但刑罚完全取决于他们的经济状况。”因此最贫困的人群面临最严厉的惩罚。

报告还提到,为震慑民众,朝鲜当局进行公开处决。
部分受访者称,自己在未成年时被迫观看这些处决,作为“思想教育”的一部分。
还有人提到,学校内会举行“公开批判”环节,指控观看外国内容的学生需在同学面前接受数小时的批评。

国际特赦组织呼吁朝鲜废除2020年《反动思想与文化法》,正式暂停死刑,并停止将获取信息行为定为刑事犯罪。
查看原文
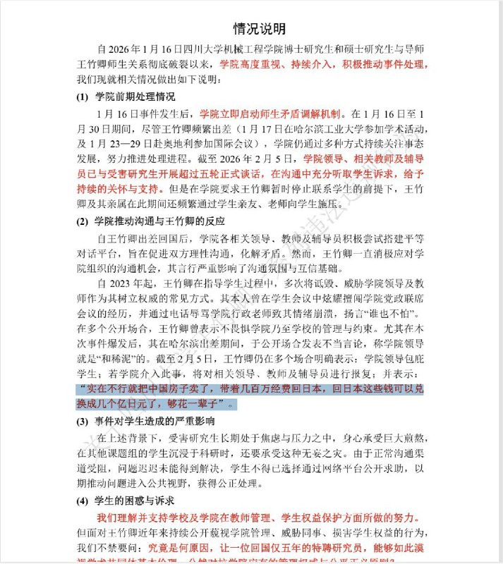
“多名硕博生实名举报四川大学博导王竹卿”
近日,四川大学机械工程学院博导王竹卿,被多名硕博生实名举报。
举报内容涉及学术不端、经费侵占、师德失范、政治立场争议等多重问题。举报材料高达83页。
举报内容指控王竹卿学术不端,被指强迫学生伪造实验数据、篡改实验流程,存在一稿多投、数据造假等行为,并利用虚假成果骗取国家重点研发项目经费。
涉嫌通过学术会议套取经费超6万元,将注册费转入个人公司账户;虚列学生工资偷税漏税,滥用国家科研经费。
长期辱骂、威胁学生,以“延毕”要挟,强迫学生在未验收的甲醛超标、鼠虫泛滥的办公环境中工作,导致学生出现心理问题。
举报材料还指出王竹卿的政治立场问题,材料称王竹卿在敏感日期(如9月18日)安排国际会议开幕式,宣扬亲日言论,并施压学生参与涉台问题会议。
在中国传统的学术生态中,导师掌握着学生“生杀予夺”的大权,论文、毕业、前途等无一不系于其之手。学生往往处于弱势地位,面对不公现象、不当行为,大多选择无奈隐忍。
查看原文
“实拍镜头下的春运:务工人员挤在绿皮火车中”
近日,随着春节临近,各地铁路迎来返乡客流高峰。在部分普速列车上,车厢内挤满了踏上归途的务工人员。
狭窄的空间与漫长的旅程,使不少旅客面露疲惫,但回家的期待依然写在脸上。
受票价因素影响,尽管高铁出行更加快捷、舒适,不少务工人员仍选择价格相对低廉的绿皮火车硬座车厢。动辄数百元甚至上千元的高铁票价,对部分群体而言负担较重,而百元左右的硬座票更具现实可承受性。
有旅客表示,虽然需要忍受十余小时的颠簸与拥挤,但节省下来的几百元开支,往往可以补贴一家人一周的生活费用。
查看原文
“老大哥在看着你”
2月6日,陕西。一名网友发帖称,接到派出所座机来电,对方准确说出其网购昵称,并询问是否购买过无人机或相关配件。
他否认后,对方便挂断电话。
事后他感到疑惑,在购物软件中查询发现原来自己是被算法误伤了,仅因曾购买充电宝营销关键词“可上飞机”,便被大数据识别为“无人机”。
查看原文
“2027年又会如何呢”
2月6日,据国内媒体报道,习近平出席中央军委慰问驻京部队老干部迎新春文艺演出并观看演出,中央军委副主席张升民一同参加。
历年活动出席人员:
2024年:习近平、张又侠、何卫东、刘振立、苗华、张升民观看
2025年:习近平、张又侠、何卫东、刘振立、张升民观看
2026年:习近平、张升民观看
2027年会如何呢
查看原文
想了解美国“斩杀线”更多惊天内幕吗?来,给我“充电”!
近日,牢A在b站帐号,名称叫“斯奎奇大王”,整了个会员,让粉丝每个月给他充电,最贵的一档每月998元,当然也有低档的,每月18元和每月30元。
他的粉丝有福了,想了解大洋彼岸有多惨,收割是必要的。
查看原文

📝 引用推文:
1月29日,牢a 粉丝怒喷浙江宣传(中共浙江省委宣传部官方公众平台)为野狗媒体。
查看引用原文
郎朗直播的“涉外风险评估”
2月7日,演员邵逸凡在微博表示:
“小红书直播须知:不能有未经审批的外国人出现在镜头里。
那请问一位河南出生,小学随父母移居香港,高中移居美国,现同时持有香港和美国双护照的人,想入镜直播,是否需要审批?
郎朗直播的话,吉娜若不小心从后面走过,是每次都要审批,还是一次通过以后都行?”
查看原文
“700元要了足足5年,太值得宣传了”
近日,据国内多家媒体报道,一名71岁老人历时5年维权,在法院帮助下终于讨回被拖欠的700元工资。老人拿到钱后露出笑容,并向法院表达感谢。
对此,有网友调侃称:“搁我都不好意思报道”“700元要了五年,非常值得宣传”“不以为耻反以为荣”。
查看原文
Back to Top