2月27日,美国众议院外交事务委员会账号公开嘲讽中国奥委会。
查看原文
“大哥,写完咱好歹检查一下吧🤣
网友投稿:四川省南充市某机关单位用于培训公务员“禁止翻墙”的内部资料。其中一个文档列出了所谓“常见翻墙网址清单”,由AI生成整理,甚至连AI回复中的一些格式和提示语都原封不动保留。
查看原文

📝 引用推文:
四川省南充市某机关单位员工投稿:禁止公务员翻墙培训资料,并表示春节后第一天上班就专门开会,禁止所有人翻墙浏览外网。
查看引用原文
“疑似有保护伞”
2月27日,打拐志愿者“上官正义”称:“卧底举报河南周口市商水县舒庄乡辖区有中介团伙贩卖偷渡女的,派出所领导现场抢夺我的手机,态度不友好。现场已抓俩中介,一缅籍偷渡女子。民警说,他们昨天见过这个女的?昨天见过今天中介还在18万售卖。团伙已经贩卖多年,最多一天成交好几个”
查看原文

📝 引用推文:
11月16日,打拐志愿者上官正义发布视频称,河南平顶山方面已就其此前公开举报的问题作出最新反馈。上官正义表示,他曾举报平顶山辖区博爱医院涉嫌与代孕机构勾结,安排代孕女性冒用他人身份住院生产,从而骗取出生医学证明等违规行为。平顶山方面最新回应称,相关举报内容“部分属实”,并已查获有关线索
查看引用原文
2月26日,河北邯郸。后屯村的村民们反映水质差,一位村民打开井盖,发现自来水表里还有鱼,井里的水充满了污垢。

网友:“天天喝鱼汤,小康生活啊!”
查看原文
Media is too big
VIEW IN TELEGRAM
2月25日,河南省周口市,一名乡村振兴协理员发帖表示:想着过年能把一月份工资发了,结果现在都年后初十了,依旧没发一月份工资。评论区网友们表示自己也遇到了类似的情况。
查看原文
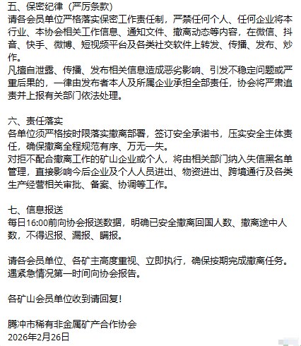
2月26日,腾冲市稀有非金属矿产合作协会发布通知称,针对境外矿山相关情况,已启动人员紧急撤离工作。协会要求各会员单位严格落实保密责任制,严禁任何个人或企业将本行业、本协会相关工作信息、通知文件及撤离动态,通过微信、抖音、快手、微博、短视频平台及各类社交软件进行转发、传播、发布或炒作。
通知称,凡擅自泄露、传播或发布相关信息,造成恶劣影响、引发不稳定问题或产生严重后果的,将由发布者本人及其所属企业承担全部责任。协会表示将对相关行为严肃追责,并上报有关部门依法处理。
查看原文

📝 引用推文:
网友投稿:近日,受缅甸局势持续动荡影响,当地部分稀土矿区开始组织人员撤离。相关矿山已通知在矿区工作的人员于限定时间内撤离,仅保留少量必要值守人员,其余人员需尽快离开矿区。
查看引用原文
2月26日,一律师称,司法实践中,认定正当防卫的案件少之又少,因为司法不鼓励正当防卫。
当你面对不法侵害时,法律更希望你忍让和顺从,而不是反抗。因为一个敢于反抗的人是不稳定因素,而顺从的人才是安全的,顺从意味着秩序和可控。正当防卫意味着个人可以自主反击,社会更倾向于顺从,所以正当防卫怎么可能会被鼓励呢。

该视频不久后便被删除。
查看原文
网友投稿:2月26日,广河县公安局通报:5人散布针对“广合中学出台超长作息表”的虚构事实被行政处罚。
查看原文

📝 引用推文:
近日,网上流传一份甘肃广和中学超长作息表:早5点35读书、晚11点20放学,早晚餐25分钟。
当地教育局回应:参考外地制订,没有执行。
而当地人表示:诸位可曾听闻校长刘慧珍的大名,自从她成为校长后,雷厉风行,开始了一系列的大改革,直接搬用衡水模式。
查看引用原文
四川省南充市某机关单位员工投稿:禁止公务员翻墙培训资料,并表示春节后第一天上班就专门开会,禁止所有人翻墙浏览外网。
查看原文
“经过学生同意了么”
近日,网上流传衡水中学的AI违纪监测系统显示,该校通过人工智能与视频监控技术,对学生在课堂和校园内的行为进行识别和管理,学生的一举一动都被系统自动记录并纳入纪律管理。
查看原文

📝 引用推文:
网友投稿:深圳市南方安创科技有限公司展示的一款智能AI侦测平台视频,被转载到网络后视频弹幕被“cnm”霸屏。
查看引用原文
网友投稿:近日,受缅甸局势持续动荡影响,当地部分稀土矿区开始组织人员撤离。相关矿山已通知在矿区工作的人员于限定时间内撤离,仅保留少量必要值守人员,其余人员需尽快离开矿区。
查看原文
2月26日,一男子表示,湖北宜昌某处的下水道井盖缝隙过大,自行车车轮容易卡入,存在安全隐患。
随后,视频被平台限制为仅自己可见,理由是“不符合社区规范”
而后,男子再次发布视频,用AI将井盖“P”成平整的样子,并调侃表示:“井盖已经整改了,我之前都是瞎说的,其实很安全,我为宜昌市政府点赞!”
网友回复:“作者已被整改”
查看原文
Media is too big
VIEW IN TELEGRAM
Back to Top