外交部回应伊朗宣布新任最高领袖:伊方基于本国宪法作出的决定
3月9日,外交部发言人郭嘉昆主持例行记者会。有记者就伊朗宣布穆杰塔巴为伊朗新任最高领袖一事提问。
对此,郭嘉昆表示,我们注意到有关报道,这是伊方基于本国宪法作出的决定。
查看原文

📝 引用推文:
刚刚,伊朗宣布,哈梅内伊的二儿子穆杰塔巴为新的伊朗伊斯兰共和国最高领袖。
查看引用原文
3月8日,香港《明报》引述消息报道,前中国外交部长秦刚已由国家领导人贬为“副部级官员”,并且提早退休。

明报表示,去年10月,秦刚疑似亮相北京国际音乐节;而据可靠消息透露,秦刚已由国家领导人贬为副部级,提早退休,「毕竟虽是『生活作风问题』,但造成极其恶劣影响」。在中国政治词汇中,生活作风问题是指不正常男女关系。

1966年出生的秦刚任职中国外交系统30余年,2023年1月接任外长;2023年3月晋升副国级的国务委员,跃身中国官场最年轻的「党和国家领导人」。
而现任外交部长王毅先前担任外长5年才晋升国务委员,秦刚却在接任外长不久的3个月内连升两级,外界认为这与中国领导人习近平对他的特殊信任有关。
查看原文
“清朗行动下,算法全自动「稳中向好」,提前实现大同”
3月8日,一名博主总结,如今四类视频在平台上越来越少见,往往容易被限流下架。
1:诉苦唱衰,现在国家经济“稳中向好”,你非要说苦不堪言。
2:反映社会矛盾,现在明明是社会和谐,人人有爱,结果你非要说欠薪、拆迁、城管....
3:和政府立场相悖,比如欧美国家明明水深火热,你非要说他们过的不错
4:说“外国月亮比较圆”。许多普通人的寻亲视频往往很快沉寂,而一名从加拿大来中国寻亲的年轻人的视频却持续走红。
查看原文

📝 引用推文:
3月7日,湖南长沙。一名律师称,前段时间我在美国旅游,只要发了没有骂美国的视频,全部没流量,但只要一说美国要完蛋了不如国内,那流量直接起飞。

说美国马路不行的视频,播放量478万;说美国电线杆不行的视频,播放量525万。
查看引用原文
Media is too big
VIEW IN TELEGRAM
“请求战狼支援!吴京到了吗”
3月8日,中国船员拍摄的视频显示,大量船只原地抛锚,滞留在霍尔木兹海峡附近。

此前,国内多个媒体报道称,“伊朗仅允许中国船只通过霍尔木兹海峡,其他国家船只胆敢闯入直接打击,有货船挂出中国国旗就能安全通过,中国国旗就是安全的象征!”

网友们表示:“不是说插上中国国旗就能通过吗?” “你没叫吴京吗”
查看原文

📝 引用推文:
辟谣视频
查看引用原文
近日,一名博主亲自送外卖,想要验证“究竟能不能像央视报道那样,一边送外卖,一边欣赏风景,工作三月后买相机”
博主实测后发现,如果每天跑12小时收入150元,全月无休收入4500元;扣掉食宿每月能攒下2000元,三个月可以攒下6000元,远远买不起宣传片中“阿岚”的相机。

随后,博主又采访了周边的骑手,他们表示:现在跑单的人太多了,十几个小时才能收入200元,单价仅有4元,月薪扣掉食宿几乎所剩无几。“哪有时间看风景,小心被车撞了。”
查看原文

📝 引用推文:
11月28日,央视联合美团发布了一段短片,片中一名做平面设计的白领辞职,就想转行送外卖。
她说,外卖带给我的不只是一份工作,还有能随时欣赏沿途风景的自由,以及一个能随时切换的身份,让我感觉离梦想更近一点。
目前该短片已被央视下架。
查看引用原文
Media is too big
VIEW IN TELEGRAM
3月8日,王毅表示,中方将于5月1日全面实施对非洲 100% 税目产品零关税。
在中国高水平开放带动下,我们将以关税的“减法”,推动贸易的“加法”,实现民生的“乘法”,让中国大市场为非洲提供更大的机遇。
“中非人文交流年”已拉开大幕,年内将举办近600场精彩纷呈的交流活动。中方愿同非洲兄弟一道,深化文明互鉴,促进民心相通,让中非友好代代相传。
查看原文
“你幸福吗?一块钱买好几个馕饼吃一天”
3月8日,凤凰网发布了一段对一名从伊朗归国男子的采访。
在镜头前,该男子 将伊朗描绘为某种「低物价乐土」,将“1元钱买几个馕饼吃一天”作为「幸福指标」。
他称:“没有战争的时候,伊朗人民过的很幸福,月薪1000元人民币,虽然他们工资低,但是生活成本也很低,一块钱能买好几个馕饼,可以吃一天。”

网友们回复:“原来每天有馕饼吃就是幸福” “幸福啥啊,货币都贬值成啥样了” “凤凰网堕落了”“伊朗女人幸福吗?”
查看原文
『苏州地铁』降本增效之下 重商业轻服务?市民提出建议 竟靠拉黑解决?
近日,受大环境影响,苏州地铁开启了降本增效模式,例如车站灯光调暗,同时车站新增了书店、餐厅、健身房等商业设施。

3月7日,苏州市一热心市民质疑,苏州地铁关灯比例超过一半,导致候车区域光线不足,给市民出行带来不便。
可站内的商业区域却是灯火通明,就连晚上关门打烊,里面的灯光也亮如白昼
“如此强烈的反差,也让不少乘客直观感受到,地铁在照明投入上明显更偏向商业区域”

市民还质疑,苏州地铁说是降本增效,但苏州地铁综合管理办公室(数字化办公室)的工作人员,一年需要大概上240天的班,工资19万不到,按18.5万算的话,日均薪资约 770 元。

当他向苏州地铁反映上述问题后,苏州地铁官方抖音号直接拉黑了他。甚至直接“开盒”,私下找到他的母校,市民表示:“向老师造谣说我坏话”,企图施压让他删除涉事文章。
查看原文
程序员翻墙被罚款100元

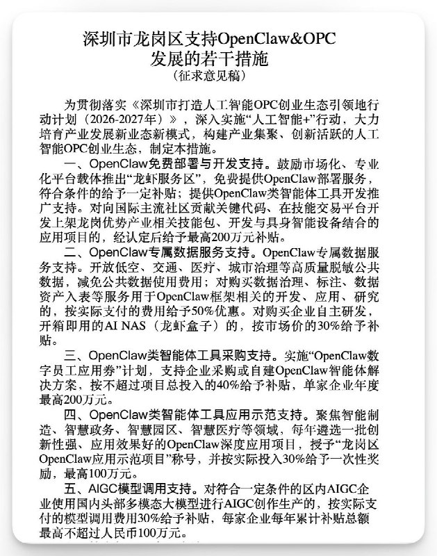
深圳市龙岗区发布《支持OpenClaw&OPC发展的若干措施(征求意见稿)》

这两件事居然发生在同一个国家。
查看原文

📝 引用推文:
近日,深圳市龙岗区人工智能(机器人)署发布《深圳市龙岗区支持OpenClaw&OPC发展的若干措施(征求意见稿)》,提出多项扶持政策推动相关产业发展。
措施包括:支持平台免费提供OpenClaw部署服务,对贡献关键代码、开发产业技能包及具身智能应用项目最高补贴200万元。
查看引用原文
网友投稿:
国内著名、用户10万+的Netflix账号合租网站“奈飞小铺” 疑似跑路,当地监管执法无视,在小红书引发舆情
去年12月18日,“奈飞小铺”曾发表 官方声明 称:一切正常运营,只是目前官方售后账号因平台规则调整被意外限制,导致原客服通断暂时中断。
查看原文
Back to Top