网传张家港最贵小区巡视组官员遭灭门
3月18日,网传张家港暨阳湖一号小区内发生一起命案。
原南丰镇镇长,市委第三巡察组组长张静娟及其丈夫在家中遇害。当天,有人拍到警车停靠在张家门口。目前作案动机尚不明确。
据悉,张为原南丰镇镇长,后调往锦丰工作,还是江苏第二大民营钢铁企业永钢的亲家。
查看原文
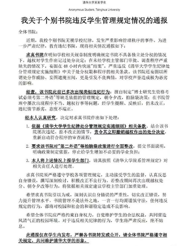
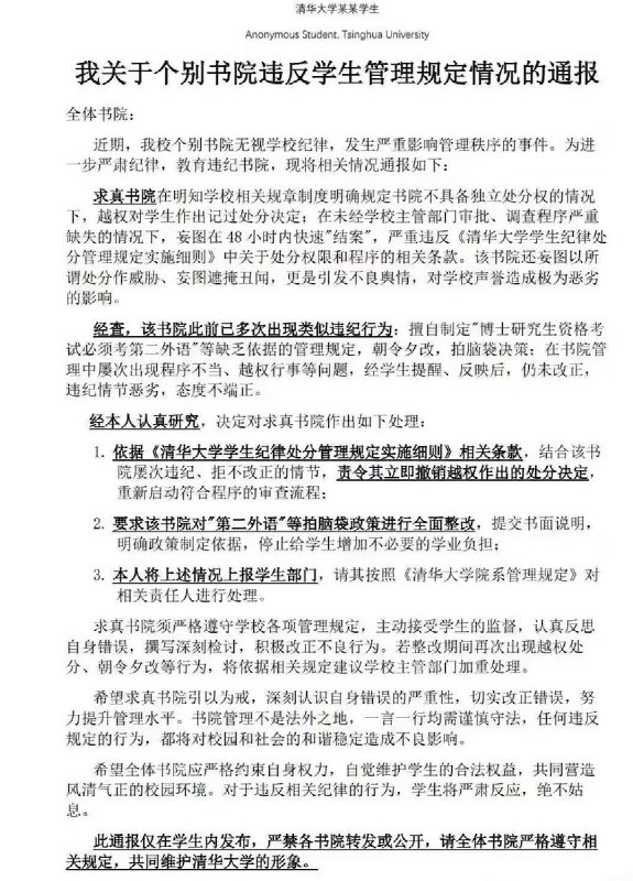
网友投稿:清华求真书院“截图获罪”,博士生质疑政策遭记大过 ​3月17日,清华大学求真书院发布内部通报:学生孙拓因在群内质疑“博士生二外考试”政策,并将群聊内容截图外传,被处以两次记大过重处分。
院方定性其为“言论不当、损害声誉”,重申内部信息严禁外传。 ​截图显示学生对留学生二外门槛(如留学生选中文作二外)及考试形式(查字典翻译)存在广泛不满。
查看原文
网友投稿:清华求真书院“截图获罪”,博士生质疑政策遭记大过
​3月17日,清华大学求真书院发布内部通报:学生孙拓因在群内质疑“博士生二外考试”政策,并将群聊内容截图外传,被处以两次记大过重处分。院方定性其为“言论不当、损害声誉”,重申内部信息严禁外传。
​截图显示学生对留学生二外门槛(如留学生选中文作二外)及考试形式(查字典翻译)存在广泛不满。

有知情人表示反映,小红书对“孙同学”相关的内容采取了“静默删帖”,即 将部分帖子设为仅发帖人可见,没有任何提示通知。
大量发声过的账号被监控,评论需长时间审核并且疑似有人工介入,常规的截图颠倒镜像等方法均无法发布孙同学相关帖子的内容。
微博尚有一些文章发声,言辞太过激烈亦不予通过
查看原文
村民表示,在市政府堵路过程中,由于被当局警告聚集违法,于是村民们纷纷挥舞起国旗,捍卫自己表达诉求的权利。
查看原文

📝 引用推文:
3月18日,村民们前往信宜市人民政府门口堵路,与防暴警察对峙
查看引用原文
3月18日,村民们前往信宜市人民政府门口堵路,与防暴警察对峙
查看原文

📝 引用推文:
广东爆发大规模警民冲突
3月17-18日,广东省信宜市。
因政府试图在当地修建殡仪馆,且过程存在程序违法,欺骗村民等情况。
引发当地村民强烈不满,大批民众在街头手举红旗喊口号,并围堵当地党群服务中心。
随后政府调集大批防暴警察前往对峙,期间村民与防暴警察发生激烈对抗。
查看引用原文
约4个小时前开始,中国的水军机器人开始高频率密集污染X上的“广东信宜”搜索结果。垃圾信息从一天几条爆发到几分钟一条。 @nikitabier
查看原文

📝 引用推文:
广东爆发大规模警民冲突
3月17-18日,广东省信宜市。
因政府试图在当地修建殡仪馆,且过程存在程序违法,欺骗村民等情况。
引发当地村民强烈不满,大批民众在街头手举红旗喊口号,并围堵当地党群服务中心。
随后政府调集大批防暴警察前往对峙,期间村民与防暴警察发生激烈对抗。
查看引用原文
广东爆发大规模警民冲突
3月17-18日,广东省信宜市。
因政府试图在当地修建殡仪馆,且过程存在程序违法,欺骗村民等情况。
引发当地村民强烈不满,大批民众在街头手举红旗喊口号,并围堵当地党群服务中心。
随后政府调集大批防暴警察前往对峙,期间村民与防暴警察发生激烈对抗。
查看原文
Media is too big
VIEW IN TELEGRAM
3月15日,网友拍下大家在桥上围观跳桥轻生的人。
视频发布后,评论区不少人倾诉各自的生活压力:有人称长时间工作却收入微薄,有人被房车与婚嫁成本压得看不到希望,也有人因负债而感到窒息。
查看原文
3月17日,海南省海口市美兰区晋江横街12号,珍臻美食店。
一名开车卖西瓜的小贩由于不愿意让城管和警察将自己的车收走,直接趴在车底与城管对峙。
查看原文
RT @whyyoutouzhele: 3月15日,尼泊尔一高校为腾出储藏室空间,集中焚烧了大批《习近平谈治国理政》。
引发中国大使馆抗议。
查看原文
伊朗处决一名涉为摩萨德工作的间谍
3月18日,据伊朗法尔斯通讯社报道,伊朗方面已对一名被指为以色列情报和特勤局工作的间谍执行死刑。
报道指出,该人员名为库鲁什·凯瓦尼,曾被指向摩萨德提供涉及伊朗敏感区域的图像及相关信息。
根据通报,在2025年6月以色列与伊朗爆发的“12日战争”期间,伊朗伊斯兰革命卫队情报部门在萨沃季博拉格县一处别墅内将其抓获。行动中,执法人员查获约3万欧元现金、一辆皮卡车、一台摩托车,以及多种情报设备和卫星通信装置。
查看原文
3月17日,陕西榆林市榆阳区航宇路街道富康路文化西苑小区,网友拍到持续有污水排出。
水质发灰且伴有异味,而上游排洪区水体仍较清澈无味。网友质疑该污水是否可以排入排洪区。
其称视频发布当日下午接到自称航宇路办事处工作人员电话,称该区域不归其管辖而属长城路办事处。
网友表示,无论归属哪里,这样的污水是否应长期排放,目前排口仍在持续出水。
查看原文
伊朗国家最高安全委员会秘书“阿里·拉里贾尼”和他的儿子“莫尔塔扎·拉里贾尼”的棺材。
查看原文

📝 引用推文:
3月17日,伊朗二号人物“拉里贾尼”已被消灭。
就在几天前,在国内社交平台上,不少人将其称为:“伊朗人自己的诸葛亮,哈梅内伊白帝托孤的当世相才” “哈梅内衣临终前,把江山托付给了他,他堪称当代诸葛亮”
查看引用原文
Back to Top