来自安徽的陶先生今年30岁,曾是安徽大学医学博士生,退学后在大街上直播捡破烂,引发公众对学历贬值,以及社会回报机制失衡的讨论。

3月19日,陶先生回应称,他硕士毕业后因为没有规培证,找不到医院工作,于是在安徽大学攻读医学博士,读博的过程中遇到了一些不好的人和事,于是退学。

退学后因迟迟找不到工作,再加上大环境不好很多公司都在降薪裁员,药企很多岗位都要求有工作经验,而且很多企业又倾向于年轻的求职者,就连摇奶茶都要20几岁的人。咨询中介,交了100元押金后还被中介拉黑。

陶先生表示,这些挫折让他一度陷入抑郁状态,目前在合肥租了一间600元的房子,拾荒一个月能赚600,刚好覆盖房租,吃饭水电靠直播间的礼物。自己这些年读书看到了很多人性的恶,所以暂时不想做跟人打交道的工作,想静一静平复一下心情。
查看原文
Media is too big
VIEW IN TELEGRAM
3月19日,“吃瓜蒙主”被全网封禁。
此前,其因在抖音平台以“悼明反清”视角解读《红楼梦》而爆红,其粉丝数量短期内飙升至500万。
查看原文
《新闻合订本》
查看原文
3月19日,因几篇文章被华为起诉失去自由整整五年的博主“员方”发文称:“又有个网友被起诉了,因为转发了几个智驾事故的视频,被(华为终端)起诉索赔100万。

我给推荐了李洪元律师,代号251,不知道人家愿不愿意接。

建议到时一定要申请庭审直播。

大家都很想看看,一家车企在发布会上吹的天花乱坠,到现实里发生的车辆事故,网友转发了几个帖子,浏览量几百一千,就去起诉人家索赔100万?”
查看原文

📝 引用推文:
“顶风作案”
有网友发现,上汽与华为推出的新车,尚界z7,其宣传海报上用白色的大字写着“新一代激光雷达,精准感知,”但上方又有一排小字写着:“有望搭载”

这另不少网友和博主感到困惑,到底是搭载了还是没搭载?既然你能有望搭载,那我也能有望购买。
查看引用原文
网友投稿:3月15日,上海小红书总部楼下有人举着写有“小红书爸爸,对不起我低俗”的牌子。
控诉小红书以涉嫌低俗内容封禁账号干涉创作自由。
据投稿人称,举牌者在10多分钟后被警察带走。
查看原文
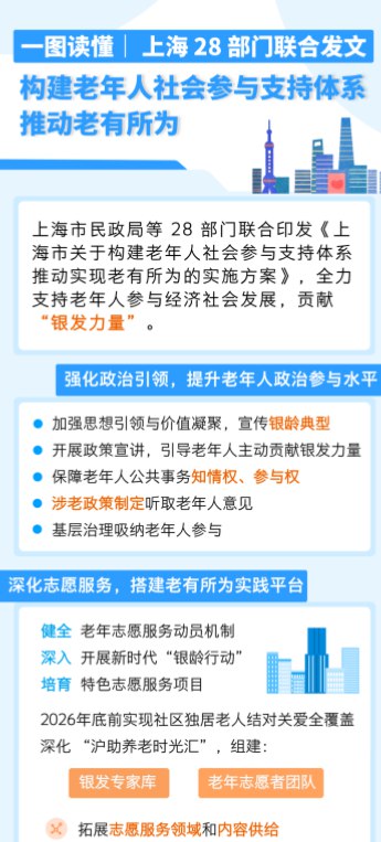
3月19日,上海发布重磅方案:支持老年人就业
《方案》提到:加强思想引领与价值凝聚,宣传银龄典型;开展政策宣讲,引导老年人主动贡献银发力量;基层治理吸纳老年人参与。
健全老年志愿服务动员机制深入;引导老年人参与基层治理,鼓励各类重大赛事和活动开发老年人志愿服务岗位。
开发老年友好岗位,公共就业平台提供信息与技能服务,鼓励返聘退休专业人员。
查看原文

📝 引用推文:
1月1日,实施弹性退休制度暂行办法发布。
根据决定:2025年1月1日起,我国将用15年时间逐步将男职工的法定退休年龄,从原60周岁延迟至63周岁。
将女职工的法定退休年龄从原50周岁,55周岁分别延迟到55周岁 58周岁。
查看引用原文
2025年12月20日之2026年3月16日,浙江省绍兴市越城区马山街道。村民在政府门口聚集维权。
村民称,2025年12月20日其住宅遭到强制拆除,当时屋内私人物品尚未及时取出,即被强行拆毁。
查看原文
Back to Top