深夜火车的“特权热线”
一位网友反映,2月23日晚他乘坐K692次列车时发生的一件事让人十分气愤:列车到达曲靖站时,上来几名乘客,但他们上车后第一件事不是找座位,而是打电话给列车长,要求为他们安排座位。
当时车厢里挤满了疲惫不堪的乘客,有孕妇、老人和孩子在内。令人生气的是:一位母亲带着三个孩子已经坐了十几个小时,却一直没能补到卧铺票,而这些上车后只用一个电话的人反而得到了安排。
查看原文
Media is too big
VIEW IN TELEGRAM
Media is too big
VIEW IN TELEGRAM
2月24日 刘强东称其以个人名义投资50亿创立全新的游艇品牌,宣称要:“打造10万元级游艇,让游艇像汽车一样走进千家万户。”
查看原文
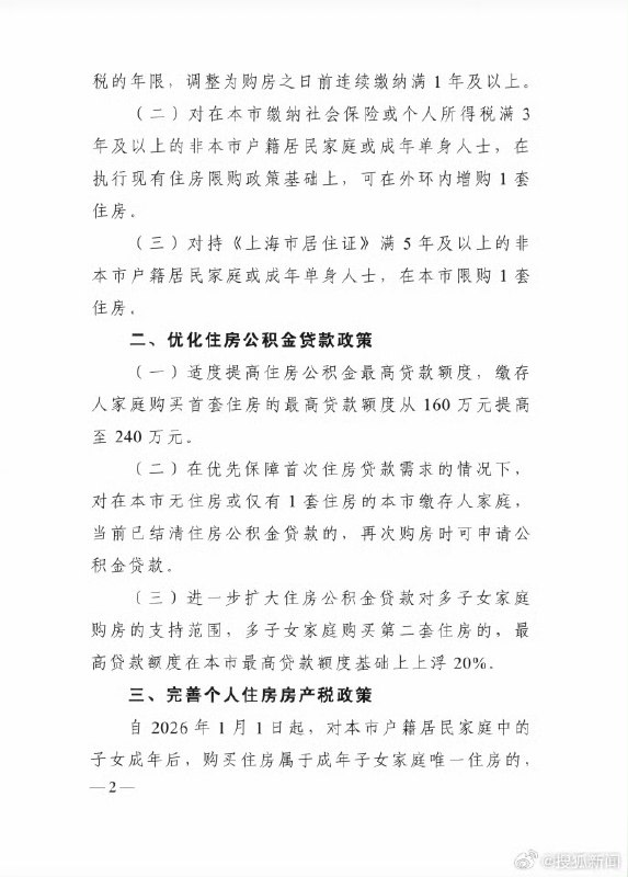
上海进一步优化住房限购政策:非沪籍购房社保年限缩短至1年
2月25日,上海市住房城乡建设管理委等五部门联合发布《关于进一步优化调整本市房地产政策的通知》,宣布进一步调减住房限购政策。新政将于2月26日起施行。
根据《通知》,非本市户籍居民家庭或成年单身人士在上海购买外环内住房时,所需缴纳社会保险或个人所得税的年限由此前更长时间要求,调整为购房之日前连续缴纳满1年及以上即可。
政策同时明确,在上海连续缴纳社保或个税满1年的非沪籍居民家庭或成年单身人士,在外环外购房不设套数限制,在外环内则限购1套住房;若连续缴纳社保或个税满3年及以上,则可在外环内限购2套住房。
此外,新政还规定,持有《上海市居住证》满5年及以上的非沪籍居民家庭或成年单身人士,可在全市范围内限购1套住房,无需再提供社保或个税缴纳证明。
查看原文
东莞员工疑因过劳去世,家属称公司多次施压要求妥协
2月25日,广东省东莞市东彩。一名员工的妻子发布视频称,其丈夫于1月17日在东莞东彩上班期间疑因过度劳累去世。家属表示,事发后,公司方面多次要求他们就此事作出妥协处理。
该妻子称,家中尚有70岁的老母亲,以及6岁和12岁的两个孩子需要抚养。她从陕西赶赴东莞维权,人生地不熟、举目无亲,却未得到公司方面的正面回应。她呼吁在东莞的陕西老乡能够伸出援手,给予支持与帮助。
查看原文
2月24日,有博主发文有点同情MDyuqi,子午侠士反驳说:这样的人不值得同情,我们很多同僚都是被她举报禁言。
有网友对子午侠士说:你造了很多谣,怎么还委屈上了。子午侠士说自己从未造过谣
随后网友列举出子午侠士曾经的造谣,啪啪打脸他
查看原文

📝 引用推文:
继何光伟之后,又一位博主宣布退出微博
近日,博主 “MD小姐姐yuqi” 在微博上拥有14.9万 粉丝,因长期利用微博“附注”功能对“正能量博主”以及牢A粉的内容进行辟谣,因此遭到该群体的举报。
2月22日“MD小姐姐yuqi
查看引用原文
#赛博信访局 随着春节假期结束 ,访民在北京永定门国家信访局接待处又开始了新一年的排队
查看原文
据报北朝鲜领导人金正恩女儿13岁金主爱已担任导弹总局长并改名 接班人态势更浓烈
2月22日,《朝鲜日报》引述韩国政府及情报消息,金正恩已安排年仅13岁的女儿出任北朝鲜「导弹总局长」,虽然名义上导弹总局仍由张昌河担任,但金主爱已开始听取军官汇报,甚至作出指示。情报部门认为,这是北朝鲜内部确认其接班人地位的重要阶段。
此外,她的真名或已由外界熟知的「金主爱」(김주애)改名,新名字为「金主海」(김주해)。无论如何,这显示其接班布局进一步明确。
查看原文
2月24日,广东省深圳市南山区。网友拍到交警在路上查车,拖车上装满了被查扣的电动车。网友感慨:“这才复工第一天,‘牛马’的马就被没收了。”
视频发出后弹幕网友纷纷表示:“非洲见“”美国人太坏了“
查看原文
Statement on OpenAI's Report Regarding China's Use of Artificial Intelligence to Target Overseas Dissidents

On February 25, OpenAI released Disrupting Malicious Uses of Our Models, confirming what overseas dissidents such as “Teacher Li Is Not Your Teacher” have experienced for years: the Chinese Communist Party has been using AI to carry out cyberattacks and online harassment.

The report reveals that OpenAI discovered and banned an account linked to China’s law-enforcement system. This individual used ChatGPT to polish his “work reports”—reports describing his involvement in a so-called “Cyber Special Operation” targeting overseas dissidents. His report documented the scale of the operation in detail: in just one province there were 300 operators using thousands of fake accounts, operating across more than 300 overseas platforms, and leveraging AI models such as DeepSeek and Qwen to assist with content generation and target monitoring.

This is not an ordinary hacker group or spontaneous online mob...
Statement on OpenAI's Report Regarding China's Use of Artificial Intelligence to Target Overseas Dissidents

On February 25, OpenAI released Disrupting Malicious Uses of Our Models, confirming what overseas dissidents such as “Teacher Li Is Not Your Teacher” have experienced for years: the Chinese Communist Party has been using AI to carry out cyberattacks and online harassment.

The report reveals that OpenAI discovered and banned an account linked to China’s law-enforcement system. This individual used ChatGPT to polish his “work reports”—reports describing his involvement in a so-called “Cyber Special Operation” targeting overseas dissidents. His report documented the scale of the operation in detail: in just one province there were 300 operators using thousands of fake accounts, operating across more than 300 overseas platforms, and leveraging AI models such as DeepSeek and Qwen to assist with content generation and target monitoring.

This is not an ordinary hacker group or spontaneous online mob...
2月24日,河南省漯河市。一名小学教师发帖询问:过完年了,豫L会补发2024年的13薪吗?
查看原文
2月20日,河南省安阳市滑县大寨村,一名教师反映滑县教师绩效为什么过年了还不发。
评论区的教师纷纷反映自己也遇到了类似的状况。
查看原文
Back to Top