北京市市场监督管理局等三部门联合约谈12家平台企业 通报第一批“内卷式”竞争综合整治发现的问题
3月23日,北京市市场监管局联合市商务局、市文化和旅游局今日依法约谈并行政指导携程、去哪儿网、高德、京东、淘宝闪购、美团、飞猪旅行、同程旅行、途家民宿、小猪民宿、抖音、快手等 12 家平台企业,集中通报平台“内卷式”竞争综合整治以来发现的第一批问题,要求严格落实主体责任、限期整改。
通报的问题主要集中在四方面:
1、未经商家同意擅自报名促销、修改价格并要求全网最低价。
2、利用规则和罚款、限流等措施加重商家负担。
3、通过误导性宣传侵害消费者权益。
4、合规经营机制空转、责任不清。
已披露的典型问题包括:
1、淘宝闪购被指擅自为商家上架活动、修改商品价格且整改流于形式。
2、携程自动跟价,剥夺酒店定价权,被督促下架“调价助手”、制定不合理“切客”判定和处罚规则、“大拇指”标识误导消费者。
3、第三方火车票网络销售平台因“抢票加速包”“双通道”等涉嫌虚假宣传。
4、高德酒店“百亿补贴”促销标识未及时更新。
5、去哪儿网合规经营机制空转。
6、京东合规经营管理弱化。
查看原文
3月21日,一名河北网友感慨就业难:
“刚看到相关报道,今年要有1270多万毕业生,就业压力陡增。
专家指出,当前市场对科创型人才需求旺盛,但这类人才供给不足;与此同时,产业加速升级,许多传统岗位正在缩减。随着AI的发展,企业用人趋于谨慎,不少还在观望技术走向。可对刚毕业的学生来说,不可能一开始就具备丰富经验,他们的优势在于学习能力强,企业理应给予更多时间和机会。
总结就是,自己也得提高自己的能力,而社会应该提供清晰的路径,机会和托底的保障。

报道中还提到了创业,很搞笑的是案例是烤串。

还有成立学校叫“烧烤学院”。然后还说要加强各种技能培训。咋说呢,学了十几年,到头还得报班再?"
查看原文
3月21日,内蒙古。网友表示:人民医院、人民检察院、人民法院、人民警察,处处为人民服务,共产党把人民放在第一位。
视频发出后,网友们纷纷在评论区上发表情包嘲讽。
查看原文
山东一男子被曝以“曝光威胁”向酒店索要额外服务

3月21日,山东一名男子在微信群中发布聊天记录,炫耀其在入住万豪酒店期间的“维权成果”。
据网传信息显示,该男子在办理入住前,向酒店提出多项额外要求,包括免费提供每日三份早餐并支持打包送房、
确保房型升级至套房甚至更高级别房型、提供大量全新毛巾及浴巾、提前开夜床服务等。此外,其还要求酒店准备欢迎水果、玩偶、蛋糕及酒水,并提出需由酒店总经理亲自送至房间。

相关聊天记录还显示,该男子以“若不满足要求,将在房间寻找问题并通过社交平台曝光”为由向酒店施压。事后,其在群内晒出相关“成果”并进行炫耀。
查看原文
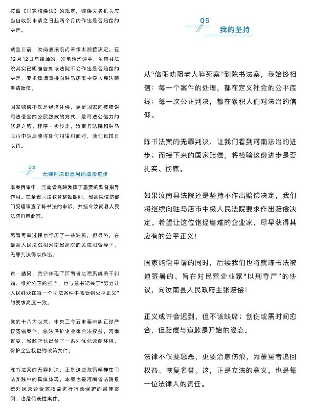
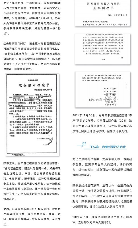
73岁民营企业家陈书法控诉:返乡投资,竟遭到县政府以刑夺产。

2005年,河南汝南县为了治理污河,邀请河南企业家陈书法回乡投资。
陈书法自掏腰包一个亿,把臭水沟变成了生态公园。
按照协议,政府用土地抵扣工程款。

陈书法拿到土地后,因资金不够,于是找了几个企业一起联营开发。

2009年,汝南县公安局以非法转让土地使用权等罪名,两次刑事拘留。

蹊跷的是,就在第二次取保候审的当天,陈书法被迫签了一份协议。上亿元的拆迁、基建投资、未收楼盘全归县政府所有。县政府只承担约3千万的债务与款项。

对此,陈书法控诉:县政府用不到3千万的纸面资产,轻松抢走我上亿元的房产项目。

签完协议后,陈书法赶紧离开了汝南。

2011年,法院判他定罪免刑。

直到2021年,上级法院发现,该案办案程序严重违法。

2025年,经过再审,法院最终改判陈书法无罪。
当年的联营开发被认定为合法,目前陈书法的国家赔偿申请已被受理。
查看原文
3月20日,山东,一位博主采访进城务工的农民工。
博主询问:“今天找到工作了吗?
工人回答“找到了。
“挣了多少钱?
工人回答“200多块。”

该工人租住在附近群租房内,月租金300元,刚从菏泽过来,自己是木工,每天4点半起床前往劳务市场找活。

博主跟随其进入住处,只见过道狭长昏暗、铁门封闭、地面有水,一间间小房密集分布,环境逼仄,被形容“像老鼠洞”。公用卫生间距离远且脏,水管常年不关以防结冻。
屋内仅有花生油、小白酒、方便面和几件换洗衣物。床上满是灰尘。

博主询问工人“去年挣了多少钱?
他回答”“没挣钱。”
“那今年怎么又来了?”
“比在家强,家里没活。”
面对“孩子都成家了为何还出来打工”的提问,工人只是淡淡地回答“没钱”。
查看原文
Media is too big
VIEW IN TELEGRAM
“中国没有生活,只有工作”
3月22日,网友转发一位外国企业家评价中国“996”:早9晚9、一周6天,“只有工作没有生活”。他称无意批评,但强调应平衡工作与生活,希望企业让员工真正发展。
视频发出后迅速引发网友们的共鸣,评论区甚至有网友表示“996”算好的了,我们“777”早7到晚7,有事只能请假。还有的网友表示,“996”算好的了,之前在广州进厂都是“897"(早上八点到晚上九点,一周上七天)。
查看原文
3月22日,山西晋中。李先生反映称,他被 荣复军人精神病院 污蔑患有精神分裂症,并被强行送医治疗,期间服用的药物导致他的身体长期不适,大脑无法思考。

李先生还称,医院让自己刷医保住院,住院三个月花了三万多元。自己出院后,医院还威胁:“把你的身份做成精神病人
查看原文
Media is too big
VIEW IN TELEGRAM
3月22日,江苏。一名初中女生只因将房门反锁,便遭到父母的指责。父母不断踹门并敦促她快点打开房门。

女生崩溃哭喊道:我现在不想打开,你们为什么一点时间和空间都不愿给我。我是个人,我有自己的需求,我只想一个人静一点。

父亲继续踹门,大喊:“把门打开,把你的手机平板拿给我”

评论区不少网友反映相同的情况,有网友说:“你的门还有锁,我的门连锁都没有”
还有网友说,父母的摄像头就对着自己的床头。
查看原文
Media is too big
VIEW IN TELEGRAM
Back to Top