#赛博信访局
网友投稿:阿里控股的淘票票欺压地方电影院春节排淘票票发行的电影必须超过30%+更换淘票票指定售票系统,否则停止电影密钥的提供,涉嫌霸王条款。
网传山西长治市襄垣县襄逢电影院的情况说明中:指控淘票票平台2026年2月3日,淘票票发行经理通知电影院:
春节档期淘票票参与发行的电影《惊蛰无声》必须排片30%+更换淘票票指定售票系统,才给电影密钥。 电影院虽把《惊蛰无声》排片超过30%,但因为原先售票系统合同未到期,无法满足淘票票更换购票系统的要求,导致淘票票不给电影密钥。电影院将会退还观众预购的电影票,并且会接到大量观众投诉,承受无故的损失。
根据此情况说明以及以往网上新闻报道,淘票票利用其平台票务影响力,以往多次欺压地方电影院,要求其提高排片比例,2025年1月29日,对襄逢电影院无故不提供《封神第二部:战火西岐》密钥,2025年1月29日,无故不提供《苍茫的天涯是我的爱》《分手清单》《东极岛》等淘票票发行的电影密钥。
这家襄逢电影院是家县城小影院,远非万达、金逸这些大院线可以直接硬钢淘票票,如今国内90%以上的电影票都是网络出售,淘票票和猫眼作为垄断国内售票市场的两大巨头,小影院根本无力抗争。而在这几年电影总票房持续走弱的背景下,小影院的生存则越来越艰难。
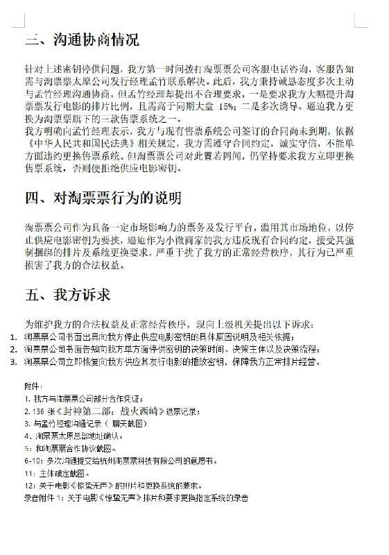
图1和图2是襄逢电影院的情况说明,图3是襄逢电影院在山西影院群的微信发言截图,图4是襄逢电影院春节的排片表。
查看原文
2月14日,湖北省武汉市洪山区,中交第二航务工程局有限公司,花城家园E1地块EPC总承包项目经理部。欠薪,工人堵门讨薪。

2月18日,广东省中山市,大信·新都汇(小榄店)欠薪,工人讨薪,工人反映:公司已拖欠其三个月工资的了。
查看原文
2月18日下午,日本国会众议院举行首相指名选举投票,执政党自民党总裁 高市早苗 以多数票正式当选日本第105代内阁总理大臣。

据日本国会公布的投票结果,高市早苗在众议院首轮投票中获得354票,取得明显优势;随后参议院亦通过决选投票完成指名程序,首相人选最终确定。

按照日本宪政惯例,在首相指名选举前,原内阁已于当日上午集体辞职。新首相经天皇任命及内阁大臣认证仪式后,新一届内阁随即正式成立。
查看原文

📝 引用推文:
日本自民党已单独获得过半数议席 高市将继续执政
刚刚,据NHK报道,当地时间8日晚间,日本众议院选举结果开始计票,截至当地时间8日21时40分许,自民党已获得234个席位,超过了半数所需的233席。
查看引用原文
2月17日,房产博主“一路向北”抖音账号被永久封禁。
据悉,该播主长期在直播间讨论房产、经济以及民生问题。
他曾在直播中多次表示:房价会继续下跌,挂牌量会加速增加,各行各业的钱会越来越难赚等观念。

“一路向北”被封禁后,多位网友向其表达感谢:“北哥,是一个可以被载入史册的人物。因为他拯救了无数无知的百姓”

还有博主表示:孟晓苏说房子会一直涨,北哥说房价还会下跌,结果孟晓苏事业蒸蒸日上,而北哥的账号在大年初一北封了。
查看原文
Media is too big
VIEW IN TELEGRAM
湖北宜城烟花爆竹店发生爆炸事故致12人死亡,现场其余角度视频
查看原文

📝 引用推文:
湖北宜城一烟花爆竹店发生爆炸事故 已致12人死亡
2月18日,湖北省宜城市郑集镇,一烟花爆竹售卖门店发生爆炸事故致12人死亡。
据现场视频显示,郑集镇事发路段一度被全面封控。爆炸门店周边建筑不同程度受损,临街商铺卷帘门被冲击波掀起或严重变形,部分门窗玻璃震碎散落一地。
查看引用原文
现场几十辆救护车、消防车、及警车停靠在警戒线外
查看原文

📝 引用推文:
湖北宜城一烟花爆竹店发生爆炸事故 已致12人死亡
2月18日,湖北省宜城市郑集镇,一烟花爆竹售卖门店发生爆炸事故致12人死亡。
据现场视频显示,郑集镇事发路段一度被全面封控。爆炸门店周边建筑不同程度受损,临街商铺卷帘门被冲击波掀起或严重变形,部分门窗玻璃震碎散落一地。
查看引用原文
大年初一云南楚雄游船侧翻事故致4人遇难
2月17日,云南省楚雄市东华镇莲华村小五排莲溪湾度假村发生一起游船侧翻事故。一艘载有游客的游船在水域行驶过程中发生倾覆,船上共26人全部落水。
截至目前,事故已造成4人不幸遇难,其余人员经救治后生命体征平稳,部分人员受到不同程度惊吓和轻微受伤。
查看原文
上海网红蛋糕店“PAOPAO”被曝草莓发霉
12月18日,上海一知名网红蛋糕品牌 PAOPAO 被网友曝光食品安全问题。有消费者在社交平台发布视频称,其在门店购买草莓蛋糕产品时,发现蛋糕所使用的草莓存在明显发霉、腐烂现象,
从网传视频及图片来看,涉事草莓表面出现白色霉斑及软烂情况,疑似已变质仍被用于蛋糕装饰或制作。部分网友质疑门店在原料筛选、储存管理及出品质检环节存在漏洞。
据公开资料显示,PAOPAO主打高颜值水果蛋糕,在年轻消费群体中具有一定知名度。其中,草莓类产品多集中于冬季档期销售,常以“圣诞限定”“新年限定”等季节主题推出,属于门店主推爆款系列之一。
查看原文
近日,河南驻马店平舆县,一名来自英国的外籍女子随中国丈夫返乡过年。春节期间,她看到村道及房前屋后散落的烟花爆竹残屑与生活垃圾,便自发携带垃圾袋、夹子等工具,在村内沿路清理。
视频显示,该女子一边捡拾垃圾,一边进行分类装袋,过程持续数小时。视频中其婆婆对这一举动表现出不理解,认为“过年在村里捡垃圾丢人”,多次劝阻其停止相关行为。
查看原文
“正义联盟”
2月18日,中国,俄罗斯,伊朗宣布在霍尔木兹海峡举行联合军演。
查看原文
Back to Top