继“特调机”后再出“媒体特调车”
2月23日,一名自称曾任职于中国汽车技术研究中心(中汽中心)的工程师发布视频称,部分汽车媒体试驾活动中使用的车辆也可能经过专门调校。
该工程师表示,在一些媒体试驾场景中,厂商提供的试驾车“很可能是特调车”。她称,对于传统燃油车影响相对有限,但在电动车上,通过软件调校即可改变车辆参数,甚至不需要工程师到场,远程即可完成设置。
如果媒体测试车辆动力表现,厂商可能会提供动力参数更高的车辆,若媒体测试能耗表现,则可能提供动力略低但能耗更优的车辆,以获得更理想的测试结果。

对此,该博主建议,普通消费者如果希望更真实地了解车辆表现,与其参加品牌试驾活动,不如直接前往4S店试驾,或通过租车平台进行实际体验。
查看原文

📝 引用推文:
“博主揭露中国手机厂商测评作弊视频被封杀”
2月22日,知名B站博主极客湾发布视频,曝光中国手机厂商普遍存在测评作弊现象的视频被下架。
据其说明,此次下架并非通过常见的法律投诉流程完成。
查看引用原文
2月24日, 四川广安,前锋农贸市场对面的长寿饭店,有网友拍到饭店员工从垃圾桶里捞地沟油
查看原文
近日,一植物博主表示:央视春晚里的歌咏创意《贺花神》里的背景里的花都是是用AI生成的,并且漏洞百出:杂糅了波斯菊和水杨梅的AI花、山茶花的花萼大错特错、7瓣花瓣的水仙花、错误的深杯型且有花萼的桂花
这位植物博主表示,这是一个失败的节目
查看原文
Media is too big
VIEW IN TELEGRAM
2月24日,A股影视板块大跌,其中光线传媒股票上来就直接跌20%。
查看原文

📝 引用推文:
近日,据国家电影局最近数据,2026春节档总票房57.52亿,比去年少了近40亿,倒退回2018年(57.71亿)的水平。
查看引用原文
2月23日,一网友发布视频称,其账号中分享的多条关于“如何依法讨薪”的内容,近日被一群来自社区及街道办的工作人员集中举报。他在视频中对此表达不满,质问称:“你们是太闲了吗?”
查看原文
2月23日,有网友发现,「习」组合「背书」在微博是违禁词库。
违禁原因大抵来源于:“我最大的爱好是读书。”——习近平
查看原文

📝 引用推文:
12月5日,有网友发现,继“刁迈乎”“She Japan”之后,又一批脆友赋名的“习近平讳称”开始在微博流通,比如“i in ing”、“she dripping”、“shejumping”、“skipping”等,并且已经被算法自动收录,出现在相关搜索联想词条中。
查看引用原文
2月24日,有网友汇总了近两天被微博永久封禁的大V账号,并表示:“(以后)还能说话吗?”
查看原文
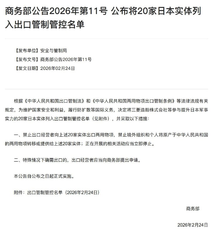
2月24日,中国商务部宣布将三菱造船株式会社、川崎重工航空宇宙系统公司等20家日本实体列入军民两用物项出口管制清单。
商务部称,这些措施正当、合理、合法,目的是制止日本“再军事化”和拥核企图。
中国商务部发言人说,列单后的措施主要包括:禁止出口经营者向上述实体出口两用物项;禁止境外组织和个人将原产于中国的两用物项转移或提供给上述实体。正在开展的相关活动应当立即停止。
查看原文
近日,黑龙江董女士称,她从事木材出口行业,俄乌战争开始后,由于俄罗斯限制原木材进出口,导致绥芬河周边上百家木材厂,现在就剩20多家了。
俄罗斯这样做的目的,是希望木材商们来俄罗斯开厂。

董女士表示,但俄罗斯人不讲诚信,你花几千万上亿在俄国开厂,很可能会血本无归。有几个同行到俄罗斯开场,最终有去无回,全部都拿不回来。
查看原文
“美国选手刘美贤摘得花滑金牌,曾发文称为父亲在1989年做的事感到骄傲”
2026年2月,美国华裔花样滑冰运动员刘美贤在 2026年米兰冬季奥运会 女子单人滑比赛中夺得金牌,为美国队赢得自2002年以来该项目的首枚奥运金牌。
随着她夺冠,其家庭背景也再次被媒体提及。资料显示,刘美贤的父亲 刘俊 曾参与1989年的学生民主运动,随后流亡美国并获得政治庇护。
另据公开信息,2022年3月,美国司法部 起诉5名被指在美国从事跨国骚扰和监视中国异议人士活动的人员,案件中提到的目标之一即为刘俊。
当时,刘美贤在社交媒体发文表示,她为父亲当年参与民主运动的行为感到骄傲。
查看原文

📝 引用推文:
2月9日,美国司法部称,一名居住在加州的政治行动者 Yaoning “Mike” Sun 因违反《外国代理人登记法》,在美国担任中华人民共和国秘密代理人并推动亲中政治活动,于 2 月 9 日被联邦法院判处 48 个月监禁。
Sun 曾担任一位本地政治候选人的竞选顾问,并在中国官员指示下从事相关活动。
查看引用原文
2017年以来中国春节档电影票房变化
查看原文

📝 引用推文:
近日,据国家电影局最近数据,2026春节档总票房57.52亿,比去年少了近40亿,倒退回2018年(57.71亿)的水平。
查看引用原文
2月24日,中华民国总统赖清德出席海峡交流基金会(海基会)相关活动时,就两岸关系发表讲话。发言中,他多次以“中国大陆”称呼对岸,并表示希望两岸能够维持现状。
赖清德表示,从蔡英文到自己,民主进步党政府两任总统的立场一致,均希望两岸关系能够维持现状。
他指出,自上任以来,其政府致力于捍卫国家安全、维持台海稳定以及印太地区和平,而推动两岸维持现状是其中的重要原因之一。
赖清德还表示,上任以来自己已多次公开说明,两岸有共同面对的挑战,例如天灾等自然灾害,也有共同的目标,即增进人民福祉。他强调,希望通过交流与合作,推动两岸关系朝着和平共荣的方向发展。
查看原文
巴拿马强行接管李嘉诚旗下两大港口,长和发文抗议
2月24日,香港长江和记实业公告,抗议巴拿马政府于当地时间2月23日采取极端行动,强行进入并接管其附属公司巴拿马港口公司所营运的两大货柜码头。
查看原文

📝 引用推文:
“惹到中国,那你算是踢到一本成语字典了”
2月3日,“国务院港澳事务办公室”微信公众号发表文章《巴拿马自我大连自食恶果》:
巴拿马最高法院有关裁决有关裁决于法无稽、于理乖张,堪称荒谬至极,罔顾事实、背信弃义、为虎作伥、可耻可悲,如果一意孤行,执迷不悟,必将付出沉重代价。
查看引用原文
继何光伟之后,又一位博主宣布退出微博
近日,博主 “MD小姐姐yuqi” 在微博上拥有14.9万 粉丝,因长期利用微博“附注”功能对“正能量博主”以及牢A粉的内容进行辟谣,因此遭到该群体的举报。
2月22日“MD小姐姐yuqi ”的微博账号被投诉并永久封禁。随后,她通过好友对外传话称:今后将不再回到微博,计划转而开通微信公众号继续发声。
查看原文
Back to Top