【李老师不是你老师】官方电报
18:02 · 2025年12月10日 · 周三
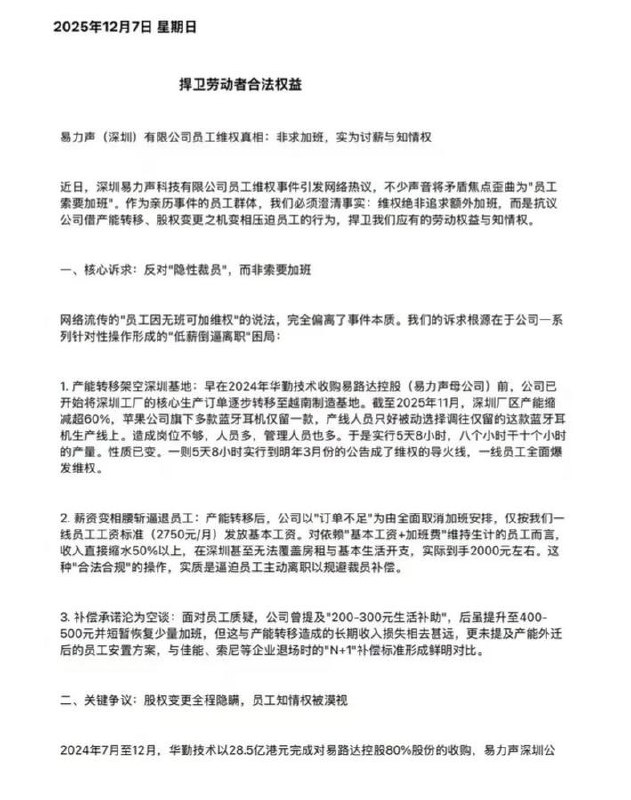
12月6日,深圳易力声维权群体发布情况说明:维权绝非追求额外加班,而是抗议公司借产能转移、股权变更之机变相压迫员工的行为,捍卫应有的劳动权益与知情权。
查看原文
📝
引用推文:
12月5日,广东深圳,易力升科技员工的罢工维权仍在持续。为阻止工人继续维权,当局派出大批警察抵达现场,警员手拉手组成人墙包围员工。#维权
查看引用原文
Home
Powered by
BroadcastChannel
&
Sepia