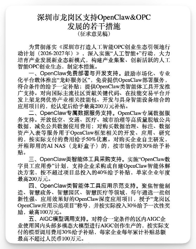
近日,深圳市龙岗区人工智能(机器人)署发布《深圳市龙岗区支持OpenClaw&OPC发展的若干措施(征求意见稿)》,提出多项扶持政策推动相关产业发展。
措施包括:支持平台免费提供OpenClaw部署服务,对贡献关键代码、开发产业技能包及具身智能应用项目最高补贴200万元。
开放低空、交通、医疗等公共数据并减免使用费用,数据服务费用最高给予50%优惠。实施“OpenClaw数字员工应用券”,企业采购或自建智能体解决方案最高补贴200万元。

同时,龙岗区还将对智能制造、智慧政务、智慧园区、智慧医疗等领域的示范应用项目给予最高100万元奖励,并对区内AIGC企业调用国内头部多模态大模型的费用给予30%补贴,单家企业每年最高100万元。
查看原文
 
 
Back to Top